Configuration#

PyPSA-Eur has several configuration options which are documented in this section.

Configuration Files#

Any PyPSA-Eur configuration can be set in a .yaml file. The default configurations config/config.default.yaml and config/plotting.default.yaml are maintained in the repository and cover all the options that are used/ can be set.

To pass your own configuration, you can create a new file, e.g. my_config.yaml, and specify the options you want to change. They will override the default settings and options which are not set, will be inherited from the defaults above.

Another way is to use the config/config.yaml file, which does not exist in the repository and is also not tracked by git. But snakemake will always use this file if it exists. This way you can run snakemake with a custom config without having to specify the config file each time.

Configuration order of precedence is as follows: 1. Command line options specified with --config (optional) 2. Custom configuration file specified with --configfile (optional) 3. The config/config.yaml file (optional) 4. The default configuration files config/config.default.yaml and config/plotting.default.yaml

To use your custom configuration file, you need to pass it to the snakemake command using the --configfile option:

$ snakemake -call --configfile my_config.yaml

Warning

In a previous version of PyPSA-Eur (<=2025.04.0), a full copy of the created config was stored in the config/config.yaml file. This is no longer the case. If the file exists, snakemake will use it, but no new copy will be created.

version#

version: v2025.07.0
Details

Version of PyPSA-Eur. Descriptive only.

type

string

tutorial#

tutorial: false
Details

Switch to retrieve the tutorial data set instead of the full data set.

type

boolean

logging#

logging:
  level: INFO
  format: "%(levelname)s:%(name)s:%(message)s"
Details

Configuration for top level logging settings.

properties

  • level

Restrict console outputs to all infos, warning or errors only

type

string

enum

DEBUG, INFO, WARNING, ERROR, CRITICAL

  • format

Custom format for log messages. See LogRecord attributes.

type

string

remote#

“Remote” indicates the address of a server used for data exchange, often for clusters and data pushing/pulling.

remote:
  ssh: ""
  path: ""
Details

Configuration for top level remote settings.

properties

  • ssh

Optionally specify the SSH of a remote cluster to be synchronized.

type

string

  • path

Optionally specify the file path within the remote cluster to be synchronized.

type

string

run#

It is common conduct to analyse energy system optimisation models for multiple scenarios for a variety of reasons, e.g. assessing their sensitivity towards changing the temporal and/or geographical resolution or investigating how investment changes as more ambitious greenhouse-gas emission reduction targets are applied.

The run section is used for running and storing scenarios with different configurations which are not covered by Wildcards. It determines the path at which resources, networks and results are stored. Therefore the user can run different configurations within the same directory.

run:
  prefix: ""
  name: ""
  scenarios:
    enable: false
    file: config/scenarios.yaml
  disable_progressbar: false
  shared_resources:
    policy: false
    exclude: []
  use_shadow_directory: false
Details

Configuration for top level run settings.

properties

  • prefix

Prefix for the run name which is used as a top-layer directory name in the results and resources folders.

type

string

  • name

Specify a name for your run. Results will be stored under this name. If scenario: enable: is set to true, the name must contain a subset of scenario names defined in scenario: file:. If the name is ‘all’, all defined scenarios will be run.

examples

my-pypsa-eur-run

anyOf

type

string

type

array

items

type

string

  • scenarios

Configuration for run.scenarios level.

properties

  • enable

Switch to select whether workflow should generate scenarios based on file.

type

boolean

  • file

Path to the scenario yaml file. The scenario file contains config overrides for each scenario. In order to be taken account, run: scenarios has to be set to true and run: name has to be a subset of top level keys given in the scenario file. In order to automatically create a scenario.yaml file based on a combination of settings, alter and use the config/create_scenarios.py script in the config directory.

type

string

examples

config/scenarios.yaml

  • disable_progressbar

Switch to select whether progressbar should be disabled.

type

boolean

  • shared_resources

Configuration for run.shared_resources level.

properties

  • policy

Boolean switch to select whether resources should be shared across runs. If a string is passed, this is used as a subdirectory name for shared resources. If set to ‘base’, only resources before creating the elec.nc file are shared.

examples

False

base

anyOf

type

boolean

type

string

  • exclude

For the case shared_resources=base, specify additional files that should not be shared across runs.

type

array

items

type

string

  • use_shadow_directory

Set to true (default) if snakemake shadow directories (shallow) should be used. Set to false if problems occur.

type

boolean

examples

True

foresight#

foresight: overnight
Details

Configuration for foresight settings.

type

string

enum

overnight, myopic, perfect

Note

If you use myopic or perfect foresight, the planning horizon in The {planning_horizons} wildcard in scenario has to be set.

scenario#

The scenario section is an extraordinary section of the config file that is strongly connected to the Wildcards and is designed to facilitate running multiple scenarios through a single command

# for electricity-only studies
$ snakemake -call solve_elec_networks

# for sector-coupling studies
$ snakemake -call solve_sector_networks

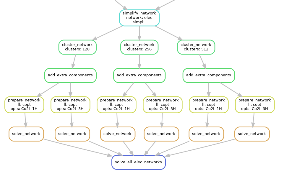
For each wildcard, a list of values is provided. The rule solve_all_elec_networks will trigger the rules for creating results/networks/base_s_{clusters}_elec_{opts}.nc for all combinations of the provided wildcard values as defined by Python’s itertools.product(…) function that snakemake’s expand(…) function uses.

An exemplary dependency graph (starting from the simplification rules) then looks like this:

_images/scenarios.png
scenario:
  clusters:
  - 50
  opts:
  - ""
  sector_opts:
  - ""
  planning_horizons:
  - 2050
Details

Configuration for top level scenario settings.

properties

  • clusters

List of {clusters} wildcards to run. Use ‘adm’ for administrative clustering mode, ‘all’ for all nodes.

type

array

items

anyOf

type

integer

type

string

enum

adm, all

  • opts

List of {opts} wildcards to run.

type

array

items

type

string

  • sector_opts

List of {sector_opts} wildcards to run.

type

array

items

type

string

  • planning_horizons

List of {planning_horizon} wildcards to run.

type

array

items

type

integer

countries#

countries:
- AL
- AT
- BA
- BE
- BG
- CH
- CZ
- DE
- DK
- EE
- ES
- FI
- FR
- GB
- GR
- HR
- HU
- IE
- IT
- LT
- LU
- LV
- ME
- MK
- NL
- 'NO'
- PL
- PT
- RO
- RS
- SE
- SI
- SK
- XK
Details

Configuration for countries settings.

type

array

items

type

string

snapshots#

Specifies the temporal range to build an energy system model for as arguments to pandas.date_range

snapshots:
  start: "2013-01-01"
  end: "2014-01-01"
  inclusive: left
Details

Configuration for snapshots settings.

properties

  • start

Left bound of date range.

anyOf

type

string

type

array

items

type

string

  • end

Right bound of date range.

anyOf

type

string

type

array

items

type

string

  • inclusive

Make the time interval closed to the left, right, or both sides both or neither side None.

anyOf

type

string

enum

left, right, both

type

null

enable#

Switches for some rules and optional features.

enable:
  drop_leap_day: true
Details

Configuration for enable settings.

properties

  • drop_leap_day

Switch to drop February 29 from all time-dependent data in leap years.

type

boolean

co2 budget#

co2_budget:
  2020: 0.72
  2025: 0.648
  2030: 0.45
  2035: 0.25
  2040: 0.1
  2045: 0.05
  2050: 0.0
Details

Configuration for co2_budget settings.

type

object

Note

this parameter is over-ridden if Co2Lx or cb is set in sector_opts.

electricity#

electricity:
  voltages:
  - 220.0
  - 300.0
  - 330.0
  - 380.0
  - 400.0
  - 500.0
  - 750.0
  base_network: osm
  gaslimit_enable: false
  gaslimit: false
  co2limit_enable: false
  co2limit: 77500000.0
  co2base: 1487000000.0
  operational_reserve:
    activate: false
    epsilon_load: 0.02
    epsilon_vres: 0.02
    contingency: 4000
  max_hours:
    battery: 6
    H2: 168
  extendable_carriers:
    Generator:
    - solar
    - "solar-hsat"
    - onwind
    - "offwind-ac"
    - "offwind-dc"
    - "offwind-float"
    - OCGT
    - CCGT
    StorageUnit: []
    Store:
    - battery
    - H2
    Link: []
  powerplants_filter: "(DateOut >= 2024 or DateOut != DateOut) and not (Country ==\
    \ 'Germany' and Fueltype == 'Nuclear')"
  custom_powerplants: false
  everywhere_powerplants: []
  conventional_carriers:
  - nuclear
  - oil
  - OCGT
  - CCGT
  - coal
  - lignite
  - geothermal
  - biomass
  renewable_carriers:
  - solar
  - "solar-hsat"
  - onwind
  - "offwind-ac"
  - "offwind-dc"
  - "offwind-float"
  - hydro
  estimate_renewable_capacities:
    enable: true
    from_gem: true
    year: 2020
    expansion_limit: false
    technology_mapping:
      Offshore: "offwind-ac"
      Onshore: onwind
      PV: solar
  autarky:
    enable: false
    by_country: false
  transmission_limit: vopt
Details

Configuration for electricity settings.

properties

  • voltages

Voltage levels to consider.

type

array

items

type

number

  • base_network

Specify the underlying base network, i.e. GridKit (based on ENTSO-E web map extract), OpenStreetMap (OSM), or TYNDP.

type

string

enum

entsoegridkit, osm, tyndp

  • gaslimit_enable

Add an overall absolute gas limit configured in electricity: gaslimit.

type

boolean

  • gaslimit

Global gas usage limit.

anyOf

type

number

type

boolean

  • co2limit_enable

Add an overall absolute carbon-dioxide emissions limit configured in electricity: co2limit in prepare_network. Warning: This option should currently only be used with electricity-only networks, not for sector-coupled networks.

type

boolean

  • co2limit

Cap on total annual system carbon dioxide emissions.

type

number

  • co2base

Reference value of total annual system carbon dioxide emissions if relative emission reduction target is specified in {opts} wildcard.

type

number

  • operational_reserve

Configuration for electricity.operational_reserve settings.

properties

  • activate

Whether to take operational reserve requirements into account during optimisation.

type

boolean

  • epsilon_load

share of total load.

type

number

  • epsilon_vres

share of total renewable supply.

type

number

  • contingency

Fixed reserve capacity (MW).

type

number

  • max_hours

Configuration for electricity.max_hours settings.

properties

  • battery

Maximum state of charge capacity of the battery in terms of hours at full output capacity p_nom. Cf. [PyPSA documentation](https://pypsa.readthedocs.io/en/latest/components.html#storage-unit).

type

number

  • H2

Maximum state of charge capacity of the hydrogen storage in terms of hours at full output capacity p_nom. Cf. [PyPSA documentation](https://pypsa.readthedocs.io/en/latest/components.html#storage-unit).

type

number

  • extendable_carriers

Configuration for electricity.extendable_carriers settings.

properties

  • Generator

Defines existing or non-existing conventional and renewable power plants to be extendable during the optimization. Conventional generators can only be built/expanded where already existent today. If a listed conventional carrier is not included in the conventional_carriers list, the lower limit of the capacity expansion is set to 0.

type

array

items

type

string

  • StorageUnit

Adds extendable storage units (battery and/or hydrogen) at every node/bus after clustering without capacity limits and with zero initial capacity.

type

array

items

type

string

  • Store

Adds extendable storage units (battery and/or hydrogen) at every node/bus after clustering without capacity limits and with zero initial capacity.

type

array

items

type

string

  • Link

Adds extendable links (H2 pipelines only) at every connection where there are lines or HVDC links without capacity limits and with zero initial capacity. Hydrogen pipelines require hydrogen storage to be modelled as Store.

type

array

items

type

string

  • powerplants_filter

Filter query for the default powerplant database.

anyOf

type

string

type

boolean

  • custom_powerplants

Filter query for the custom powerplant database.

anyOf

type

string

type

boolean

  • everywhere_powerplants

List of conventional power plants to add to every node in the model with zero initial capacity. To be used in combination with extendable_carriers to allow for building conventional powerplants irrespective of existing locations.

type

array

items

type

string

  • conventional_carriers

List of conventional power plants to include in the model from resources/powerplants_s_{clusters}.csv. If an included carrier is also listed in extendable_carriers, the capacity is taken as a lower bound.

type

array

items

type

string

  • renewable_carriers

List of renewable generators to include in the model.

type

array

items

type

string

  • estimate_renewable_capacities

Configuration for electricity.estimate_renewable_capacities settings.

properties

  • enable

Activate routine to estimate renewable capacities in rule add_electricity. This option should not be used in combination with pathway planning foresight: myopic or foresight: perfect as renewable capacities are added differently in add_existing_baseyear.

type

boolean

  • from_gem

Add renewable capacities from [Global Energy Monitor’s Global Solar Power Tracker](https://globalenergymonitor.org/projects/global-solar-power-tracker/) and [Global Energy Monitor’s Global Wind Power Tracker](https://globalenergymonitor.org/projects/global-wind-power-tracker/).

type

boolean

  • year

Renewable capacities are based on existing capacities reported by IRENA (IRENASTAT) for the specified year.

type

integer

  • expansion_limit

Artificially limit maximum IRENA capacities to a factor. For example, an expansion_limit: 1.1 means 110% of capacities. If false are chosen, the estimated renewable potentials determine by the workflow are used.

anyOf

type

number

type

boolean

  • technology_mapping

Configuration for electricity.estimate_renewable_capacities.technology_mapping settings.

properties

  • Offshore

PyPSA-Eur carrier that is considered for existing offshore wind technology (IRENA, GEM).

type

string

  • Onshore

PyPSA-Eur carrier that is considered for existing onshore wind capacities (IRENA, GEM).

type

string

  • PV

PyPSA-Eur carrier that is considered for existing solar PV capacities (IRENA, GEM).

type

string

  • autarky

Configuration for electricity.autarky settings.

properties

  • enable

Require each node to be autarkic by removing all lines and links.

type

boolean

  • by_country

Require each country to be autarkic by removing all cross-border lines and links. electricity: autarky must be enabled.

type

boolean

  • transmission_limit

Limit on transmission expansion. The first part can be v (for setting a limit on line volume) or c (for setting a limit on line cost). The second part can be opt or a float bigger than one (e.g. 1.25). If opt is chosen line expansion is optimised according to its capital cost (where the choice v only considers overhead costs for HVDC transmission lines, while c uses more accurate costs distinguishing between overhead and underwater sections and including inverter pairs). The setting v1.25 will limit the total volume of line expansion to 25% of currently installed capacities weighted by individual line lengths. The setting c1.25 will allow to build a transmission network that costs no more than 25 % more than the current system.

type

string

atlite#

Define and specify the atlite.Cutout used for calculating renewable potentials and time-series. All options except for features are directly used as cutout parameters.

atlite:
  default_cutout: "europe-1940-2024-era5"
  nprocesses: 16
  show_progress: false
  cutouts:
    "europe-1940-2024-era5":
      module: era5
      x:
      - -12.0
      - 42.0
      y:
      - 33.0
      - 72.0
      dx: 0.3
      dy: 0.3
      time:
      - '1940'
      - '2024'
      chunks:
        time: 500
      prepare_kwargs:
        features:
        - temperature
        - height
        - runoff
        sarah_dir: null
        monthly_requests: true
        tmpdir: ./cutouts_tmp/
Details

Configuration for atlite settings.

properties

  • default_cutout

Defines a default cutout. Can refer to a single cutout or a list of cutouts.

anyOf

type

string

type

array

items

type

string

  • nprocesses

Number of parallel processes in cutout preparation.

type

integer

  • show_progress

Whether progressbar for atlite conversion processes should be shown. False saves time.

type

boolean

  • cutouts

Named cutout configurations.

type

object

renewable#

onwind#

Details

Configuration for onshore wind.

properties

  • cutout

Specifies the weather data cutout file(s) to use.

anyOf

type

string

type

array

items

type

string

  • resource

Configuration for wind resource settings.

properties

  • method

A superordinate technology type.

type

string

  • turbine

Specifies the turbine type and its characteristic power curve. Can be a string or a dictionary with years as keys which denote the year another turbine model becomes available.

anyOf

type

string

type

object

  • smooth

Switch to apply a gaussian kernel density smoothing to the power curve.

type

boolean

  • add_cutout_windspeed

Whether to add cutout windspeed data.

type

boolean

  • resource_classes

Number of resource classes per clustered region.

type

integer

  • capacity_per_sqkm

Allowable density of wind turbine placement.

type

number

  • correction_factor

Correction factor for capacity factor time series.

type

number

  • corine

Configuration for CORINE land cover settings.

properties

  • grid_codes

Specifies areas according to CORINE Land Cover codes which are generally eligible for wind turbine placement.

type

array

items

type

integer

  • distance

Distance in meters to keep from areas specified in distance_grid_codes.

type

number

  • distance_grid_codes

Specifies areas according to CORINE Land Cover codes to which wind turbines must maintain a distance specified in the setting distance.

type

array

items

type

integer

  • luisa

LUISA land cover configuration.

anyOf

type

boolean

type

object

  • natura

Switch to exclude [Natura 2000](https://en.wikipedia.org/wiki/Natura_2000) natural protection areas. Area is excluded if true.

type

boolean

  • excluder_resolution

Resolution in meters on which to perform geographical eligibility analysis.

type

number

  • clip_p_max_pu

To avoid too small values in the renewables` per-unit availability time series values below this threshold are set to zero.

type

number

Note

Notes on capacity_per_sqkm. ScholzPhd Tab 4.3.1: 10MW/km^2 and assuming 30% fraction of the already restricted area is available for installation of wind generators due to competing land use and likely public acceptance issues.

Note

The default choice for corine grid_codes was based on Scholz, Y. (2012). Renewable energy based electricity supply at low costs development of the REMix model and application for Europe. ( p.42 / p.28)

offwind-x#

Details

Configuration for offshore wind.

properties

  • cutout

Specifies the weather data cutout file(s) to use.

anyOf

type

string

type

array

items

type

string

  • resource

Configuration for wind resource settings.

properties

  • method

A superordinate technology type.

type

string

  • turbine

Specifies the turbine type and its characteristic power curve. Can be a string or a dictionary with years as keys which denote the year another turbine model becomes available.

anyOf

type

string

type

object

  • smooth

Switch to apply a gaussian kernel density smoothing to the power curve.

type

boolean

  • add_cutout_windspeed

Whether to add cutout windspeed data.

type

boolean

  • resource_classes

Number of resource classes per clustered region.

type

integer

  • capacity_per_sqkm

Allowable density of wind turbine placement.

type

number

  • correction_factor

Correction factor for capacity factor time series.

type

number

  • corine

Specifies areas according to CORINE Land Cover codes which are generally eligible for AC-connected offshore wind turbine placement.

type

array

items

type

integer

  • luisa

Specifies areas according to the LUISA Base Map codes which are generally eligible for AC-connected offshore wind turbine placement.

anyOf

type

boolean

type

array

items

type

integer

  • natura

Switch to exclude [Natura 2000](https://en.wikipedia.org/wiki/Natura_2000) natural protection areas. Area is excluded if true.

type

boolean

  • ship_threshold

Ship density threshold from which areas are excluded.

type

number

  • max_depth

Maximum sea water depth in meters at which wind turbines can be built. Maritime areas with deeper waters are excluded in the process of calculating the AC-connected offshore wind potential.

anyOf

type

number

type

null

  • min_depth

Minimum water depth in meters.

anyOf

type

number

type

null

  • max_shore_distance

Maximum distance to the shore in meters above which wind turbines cannot be built. Such areas are excluded in the process of calculating the AC-connected offshore wind potential.

anyOf

type

number

type

null

  • min_shore_distance

Minimum distance to the shore in meters below which wind turbines cannot be built. Such areas close to the shore are excluded in the process of calculating the AC-connected offshore wind potential.

anyOf

type

number

type

null

  • excluder_resolution

Resolution in meters on which to perform geographical eligibility analysis.

type

number

  • clip_p_max_pu

To avoid too small values in the renewables` per-unit availability time series values below this threshold are set to zero.

type

number

  • landfall_length

Fixed length of the cable connection that is onshorelandfall in km. If ‘centroid’, the length is calculated as the distance to centroid of the onshore bus.

anyOf

type

number

type

string

Configuration for offshore wind.

properties

  • cutout

Specifies the weather data cutout file(s) to use.

anyOf

type

string

type

array

items

type

string

  • resource

Configuration for wind resource settings.

properties

  • method

A superordinate technology type.

type

string

  • turbine

Specifies the turbine type and its characteristic power curve. Can be a string or a dictionary with years as keys which denote the year another turbine model becomes available.

anyOf

type

string

type

object

  • smooth

Switch to apply a gaussian kernel density smoothing to the power curve.

type

boolean

  • add_cutout_windspeed

Whether to add cutout windspeed data.

type

boolean

  • resource_classes

Number of resource classes per clustered region.

type

integer

  • capacity_per_sqkm

Allowable density of wind turbine placement.

type

number

  • correction_factor

Correction factor for capacity factor time series.

type

number

  • corine

Specifies areas according to CORINE Land Cover codes which are generally eligible for AC-connected offshore wind turbine placement.

type

array

items

type

integer

  • luisa

Specifies areas according to the LUISA Base Map codes which are generally eligible for AC-connected offshore wind turbine placement.

anyOf

type

boolean

type

array

items

type

integer

  • natura

Switch to exclude [Natura 2000](https://en.wikipedia.org/wiki/Natura_2000) natural protection areas. Area is excluded if true.

type

boolean

  • ship_threshold

Ship density threshold from which areas are excluded.

type

number

  • max_depth

Maximum sea water depth in meters at which wind turbines can be built. Maritime areas with deeper waters are excluded in the process of calculating the AC-connected offshore wind potential.

anyOf

type

number

type

null

  • min_depth

Minimum water depth in meters.

anyOf

type

number

type

null

  • max_shore_distance

Maximum distance to the shore in meters above which wind turbines cannot be built. Such areas are excluded in the process of calculating the AC-connected offshore wind potential.

anyOf

type

number

type

null

  • min_shore_distance

Minimum distance to the shore in meters below which wind turbines cannot be built. Such areas close to the shore are excluded in the process of calculating the AC-connected offshore wind potential.

anyOf

type

number

type

null

  • excluder_resolution

Resolution in meters on which to perform geographical eligibility analysis.

type

number

  • clip_p_max_pu

To avoid too small values in the renewables` per-unit availability time series values below this threshold are set to zero.

type

number

  • landfall_length

Fixed length of the cable connection that is onshorelandfall in km. If ‘centroid’, the length is calculated as the distance to centroid of the onshore bus.

anyOf

type

number

type

string

Configuration for offshore wind.

properties

  • cutout

Specifies the weather data cutout file(s) to use.

anyOf

type

string

type

array

items

type

string

  • resource

Configuration for wind resource settings.

properties

  • method

A superordinate technology type.

type

string

  • turbine

Specifies the turbine type and its characteristic power curve. Can be a string or a dictionary with years as keys which denote the year another turbine model becomes available.

anyOf

type

string

type

object

  • smooth

Switch to apply a gaussian kernel density smoothing to the power curve.

type

boolean

  • add_cutout_windspeed

Whether to add cutout windspeed data.

type

boolean

  • resource_classes

Number of resource classes per clustered region.

type

integer

  • capacity_per_sqkm

Allowable density of wind turbine placement.

type

number

  • correction_factor

Correction factor for capacity factor time series.

type

number

  • corine

Specifies areas according to CORINE Land Cover codes which are generally eligible for AC-connected offshore wind turbine placement.

type

array

items

type

integer

  • luisa

Specifies areas according to the LUISA Base Map codes which are generally eligible for AC-connected offshore wind turbine placement.

anyOf

type

boolean

type

array

items

type

integer

  • natura

Switch to exclude [Natura 2000](https://en.wikipedia.org/wiki/Natura_2000) natural protection areas. Area is excluded if true.

type

boolean

  • ship_threshold

Ship density threshold from which areas are excluded.

type

number

  • max_depth

Maximum sea water depth in meters at which wind turbines can be built. Maritime areas with deeper waters are excluded in the process of calculating the AC-connected offshore wind potential.

anyOf

type

number

type

null

  • min_depth

Minimum water depth in meters.

anyOf

type

number

type

null

  • max_shore_distance

Maximum distance to the shore in meters above which wind turbines cannot be built. Such areas are excluded in the process of calculating the AC-connected offshore wind potential.

anyOf

type

number

type

null

  • min_shore_distance

Minimum distance to the shore in meters below which wind turbines cannot be built. Such areas close to the shore are excluded in the process of calculating the AC-connected offshore wind potential.

anyOf

type

number

type

null

  • excluder_resolution

Resolution in meters on which to perform geographical eligibility analysis.

type

number

  • clip_p_max_pu

To avoid too small values in the renewables` per-unit availability time series values below this threshold are set to zero.

type

number

  • landfall_length

Fixed length of the cable connection that is onshorelandfall in km. If ‘centroid’, the length is calculated as the distance to centroid of the onshore bus.

anyOf

type

number

type

string

Note

Notes on capacity_per_sqkm. ScholzPhd Tab 4.3.1: 10MW/km^2 and assuming 20% fraction of the already restricted area is available for installation of wind generators due to competing land use and likely public acceptance issues.

Note

Notes on correction_factor. Correction due to proxy for wake losses from 10.1016/j.energy.2018.08.153 until done more rigorously in #153

solar#

  solar:
    cutout: default
    resource:
      method: pv
      panel: CSi
      orientation:
        slope: 35.0
        azimuth: 180.0
      tracking: null
    resource_classes: 1
    capacity_per_sqkm: 5.1
    correction_factor: 1.0
    corine:
    - 1
    - 2
    - 3
    - 4
    - 5
    - 6
    - 7
    - 8
    - 9
    - 10
    - 11
    - 12
    - 13
    - 14
    - 15
    - 16
    - 17
    - 18
    - 19
    - 20
    - 26
    - 31
    - 32
    luisa: false
    natura: true
    excluder_resolution: 100
    clip_p_max_pu: 0.01
  "solar-hsat":
    cutout: default
    resource:
      method: pv
      panel: CSi
      orientation:
        slope: 35.0
        azimuth: 180.0
      tracking: horizontal
    resource_classes: 1
    capacity_per_sqkm: 4.43
    correction_factor: 1.0
    corine:
    - 1
    - 2
    - 3
    - 4
    - 5
    - 6
    - 7
    - 8
    - 9
    - 10
    - 11
    - 12
    - 13
    - 14
    - 15
    - 16
    - 17
    - 18
    - 19
    - 20
    - 26
    - 31
    - 32
    luisa: false
    natura: true
    excluder_resolution: 100
    clip_p_max_pu: 0.01
Details

Configuration for solar PV.

properties

  • cutout

Specifies the weather data cutout file(s) to use.

anyOf

type

string

type

array

items

type

string

  • resource

Configuration for solar resource settings.

properties

  • method

A superordinate technology type.

type

string

  • panel

Specifies the solar panel technology and its characteristic attributes. Can be a string or a dictionary with years as keys which denote the year another panel model becomes available.

anyOf

type

string

type

object

  • orientation

Panel orientation with slope and azimuth.

type

object

  • tracking

Tracking type (e.g., ‘horizontal’).

anyOf

type

string

type

null

  • resource_classes

Number of resource classes per clustered region.

type

integer

  • capacity_per_sqkm

Allowable density of solar panel placement.

type

number

  • correction_factor

A correction factor for the capacity factor (availability) time series.

type

number

  • corine

Specifies areas according to CORINE Land Cover codes which are generally eligible for solar panel placement.

type

array

items

type

integer

  • luisa

Specifies areas according to the LUISA Base Map codes which are generally eligible for solar panel placement.

anyOf

type

boolean

type

array

items

type

integer

  • natura

Switch to exclude [Natura 2000](https://en.wikipedia.org/wiki/Natura_2000) natural protection areas. Area is excluded if true.

type

boolean

  • excluder_resolution

Resolution in meters on which to perform geographical eligibility analysis.

type

number

  • clip_p_max_pu

To avoid too small values in the renewables` per-unit availability time series values below this threshold are set to zero.

type

number

Note

Notes on capacity_per_sqkm. ScholzPhd Tab 4.3.1: 170 MW/km^2 and assuming 1% of the area can be used for solar PV panels. Correction factor determined by comparing uncorrected area-weighted full-load hours to those published in Supplementary Data to Pietzcker, Robert Carl, et al. “Using the sun to decarbonize the power sector – The economic potential of photovoltaics and concentrating solar power.” Applied Energy 135 (2014): 704-720. This correction factor of 0.854337 may be in order if using reanalysis data. for discussion refer to this <issue PyPSA/pypsa-eur#285>

hydro#

  hydro:
    cutout: default
    carriers:
    - ror
    - PHS
    - hydro
    PHS_max_hours: 6
    hydro_max_hours: energy_capacity_totals_by_country
    flatten_dispatch: false
    flatten_dispatch_buffer: 0.2
    clip_min_inflow: 1.0
    eia_norm_year: false
    eia_correct_by_capacity: false
    eia_approximate_missing: false
Details

Configuration for hydropower.

properties

  • cutout

Specifies the weather data cutout file(s) to use.

anyOf

type

string

type

array

items

type

string

  • carriers

Specifies the types of hydro power plants to build per-unit availability time series for. ‘ror’ stands for run-of-river plants, ‘PHS’ represents pumped-hydro storage, and ‘hydro’ stands for hydroelectric dams.

type

array

items

type

string

  • PHS_max_hours

Maximum state of charge capacity of the pumped-hydro storage (PHS) in terms of hours at full output capacity p_nom. Cf. [PyPSA documentation](https://pypsa.readthedocs.io/en/latest/components.html#storage-unit).

type

number

  • hydro_max_hours

Maximum state of charge capacity of the pumped-hydro storage (PHS) in terms of hours at full output capacity p_nom or heuristically determined. Cf. [PyPSA documentation](https://pypsa.readthedocs.io/en/latest/components.html#storage-unit).

anyOf

type

string

type

number

  • flatten_dispatch

Consider an upper limit for the hydro dispatch. The limit is given by the average capacity factor plus the buffer given in flatten_dispatch_buffer.

type

boolean

  • flatten_dispatch_buffer

If flatten_dispatch is true, specify the value added above the average capacity factor.

type

number

  • clip_min_inflow

To avoid too small values in the inflow time series, values below this threshold (MW) are set to zero.

type

number

  • eia_norm_year

To specify a specific year by which hydro inflow is normed that deviates from the snapshots’ year.

anyOf

type

boolean

type

integer

  • eia_correct_by_capacity

Correct EIA annual hydro generation data by installed capacity.

type

boolean

  • eia_approximate_missing

Approximate hydro generation data for years not included in EIA dataset through a regression based on annual runoff.

type

boolean

conventional#

Define additional generator attribute for conventional carrier types. If a scalar value is given it is applied to all generators. However if a string starting with “data/” is given, the value is interpreted as a path to a csv file with country specific values. Then, the values are read in and applied to all generators of the given carrier in the given country. Note that the value(s) overwrite the existing values.

conventional:
  unit_commitment: false
  dynamic_fuel_price: false
  nuclear:
    p_max_pu: data/nuclear_p_max_pu.csv
Details

Configuration for conventional settings.

properties

  • unit_commitment

Allow the overwrite of ramp_limit_up, ramp_limit_start_up, ramp_limit_shut_down, p_min_pu, min_up_time, min_down_time, and start_up_cost of conventional generators. Refer to the CSV file ‘unit_commitment.csv’.

type

boolean

  • dynamic_fuel_price

Consider the monthly fluctuating fuel prices for each conventional generator. Refer to the CSV file ‘data/validation/monthly_fuel_price.csv’.

type

boolean

  • nuclear

For any carrier/technology overwrite attributes as listed below.

type

object

lines#

lines:
  types:
    63.0: "94-AL1/15-ST1A 20.0"
    66.0: "94-AL1/15-ST1A 20.0"
    90.0: "184-AL1/30-ST1A 110.0"
    110.0: "184-AL1/30-ST1A 110.0"
    132.0: "243-AL1/39-ST1A 110.0"
    150.0: "243-AL1/39-ST1A 110.0"
    220.0: "Al/St 240/40 2-bundle 220.0"
    300.0: "Al/St 240/40 3-bundle 300.0"
    330.0: "Al/St 240/40 3-bundle 300.0"
    380.0: "Al/St 240/40 4-bundle 380.0"
    400.0: "Al/St 240/40 4-bundle 380.0"
    500.0: "Al/St 240/40 4-bundle 380.0"
    750.0: "Al/St 560/50 4-bundle 750.0"
  s_max_pu: 0.7
  s_nom_max: .inf
  max_extension: 20000
  length_factor: 1.25
  reconnect_crimea: true
  under_construction: keep
  dynamic_line_rating:
    activate: false
    cutout: default
    correction_factor: 0.95
    max_voltage_difference: false
    max_line_rating: false
Details

Configuration for lines settings.

properties

  • types

Specifies line types to assume for the different voltage levels of the ENTSO-E grid extraction. Should normally handle voltage levels 220, 300, and 380 kV.

type

object

  • s_max_pu

Correction factor for line capacities (s_nom) to approximate N-1 security and reserve capacity for reactive power flows.

type

number

  • s_nom_max

Global upper limit for the maximum capacity of each extendable line (MW).

type

number

  • max_extension

Upper limit for the extended capacity of each extendable line (MW).

type

number

  • length_factor

Correction factor to account for the fact that buses are not connected by lines through air-line distance.

type

number

  • reconnect_crimea

Whether to reconnect Crimea to the Ukrainian grid.

type

boolean

  • under_construction

Specifies how to handle lines which are currently under construction.

type

string

enum

zero, remove, keep

  • dynamic_line_rating

Configuration for lines.dynamic_line_rating settings.

properties

  • activate

Whether to take dynamic line rating into account.

type

boolean

  • cutout

Specifies the weather data cutout file(s) to use.

anyOf

type

string

type

array

items

type

string

  • correction_factor

Factor to compensate for overestimation of wind speeds in hourly averaged wind data.

type

number

  • max_voltage_difference

Maximum voltage angle difference in degrees or ‘false’ to disable.

anyOf

type

number

type

boolean

const

False

  • max_line_rating

Maximum line rating relative to nominal capacity without DLR, e.g. 1.3 or ‘false’ to disable.

anyOf

type

number

type

boolean

const

False

transmission_projects#

Allows to define additional transmission projects that will be added to the base network, e.g., from the TYNDP 2020 dataset. The projects are read in from the CSV files in the subfolder of data/transmission_projects/. New transmission projects, e.g. from TYNDP 2024, can be added in a new subfolder of transmission projects, e.g. data/transmission_projects/tyndp2024 while extending the list of transmission_projects in the config.yaml by tyndp2024. The CSV files in the project folder should have the same columns as the CSV files in the template folder data/transmission_projects/template.

transmission_projects:
  enable: true
  include:
    tyndp2020: true
    nep: true
    manual: true
  skip:
  - upgraded_lines
  - upgraded_links
  status:
  - under_construction
  - in_permitting
  - confirmed
  new_link_capacity: zero
Details

Configuration for transmission_projects settings.

properties

  • enable

Whether to integrate this transmission projects or not.

type

boolean

  • include

Configuration for transmission_projects.include settings.

properties

  • tyndp2020

Whether to integrate the TYNDP 2020 dataset.

type

boolean

  • nep

Whether to integrate the German network development plan dataset.

type

boolean

  • manual

Whether to integrate the manually added transmission projects. They are taken from the previously existing links_tyndp.csv file.

type

boolean

  • skip

Type of lines to skip from all transmission projects. Possible values are: upgraded_lines, upgraded_links, new_lines, new_links.

type

array

items

type

string

  • status

Status to include into the model as list or as dict with name of project and status to include. Possible values for status are under_construction, in_permitting, confirmed, planned_not_yet_permitted, under_consideration.

anyOf

type

array

items

type

string

type

object

  • new_link_capacity

Whether to set the new link capacity to the provided capacity or set it to zero.

type

string

enum

zero, keep

transformers#

transformers:
  x: 0.1
  s_nom: 2000.0
  type: ""
Details

Configuration for transformers settings.

properties

  • x

Series reactance in per unit (p.u.), using s_nom as base power of the transformer. Overwritten if type is specified.

type

number

  • s_nom

Limit of apparent power which can pass through branch (MVA). Overwritten if type is specified.

type

number

  • type

Specifies transformer types to assume for the transformers of the ENTSO-E grid extraction.

type

string

load#

load:
  fill_gaps:
    enable: true
    interpolate_limit: 3
    time_shift_for_large_gaps: 1w
  manual_adjustments: true
  scaling_factor: 1.0
  fixed_year: false
  supplement_synthetic: true
  distribution_key:
    gdp: 0.6
    population: 0.4
Details

Configuration for load settings.

properties

  • fill_gaps

Configuration for load.fill_gaps settings.

properties

  • enable

Whether to fill gaps using interpolation for small gaps and time shift for large gaps.

type

boolean

  • interpolate_limit

Maximum gap size (consecutive nans) which interpolated linearly.

type

integer

  • time_shift_for_large_gaps

Periods which are used for copying time-slices in order to fill large gaps of nans. Have to be valid pandas period strings.

type

string

  • manual_adjustments

Whether to adjust the load data manually according to the function in manual_adjustment.

type

boolean

  • scaling_factor

Global correction factor for the load time series.

type

number

  • fixed_year

To specify a fixed year for the load time series that deviates from the snapshots’ year.

anyOf

type

integer

type

boolean

  • supplement_synthetic

Whether to supplement missing data for selected time period should be supplemented by synthetic data from https://zenodo.org/records/10820928.

type

boolean

  • distribution_key

Configuration for load.distribution_key settings.

properties

  • gdp

Weighting factor for the GDP data in the distribution key.

type

number

  • population

Weighting factor for the population data in the distribution key.

type

number

energy#

Note

Only used for sector-coupling studies.

energy:
  energy_totals_year: 2019
  base_emissions_year: 1990
  emissions: CO2
Details

Configuration for energy settings.

properties

  • energy_totals_year

The year for the sector energy use. The year must be available in the Eurostat report.

type

integer

  • base_emissions_year

The base year for the sector emissions. See [European Environment Agency (EEA)](https://www.eea.europa.eu/data-and-maps/data/national-emissions-reported-to-the-unfccc-and-to-the-eu-greenhouse-gas-monitoring-mechanism-16).

type

integer

  • emissions

Specify which sectoral emissions are taken into account. Data derived from EEA. Currently only CO2 is implemented.

type

string

biomass#

Note

Only used for sector-coupling studies.

biomass:
  year: 2030
  scenario: ENS_Med
  classes:
    solid biomass:
    - Agricultural waste
    - Fuelwood residues
    - "Secondary Forestry residues - woodchips"
    - Sawdust
    - Residues from landscape care
    not included:
    - Sugar from sugar beet
    - Rape seed
    - 'Sunflower, soya seed '
    - Bioethanol barley, wheat, grain maize, oats, other cereals and rye
    - Miscanthus, switchgrass, RCG
    - Willow
    - Poplar
    - FuelwoodRW
    - "C&P_RW"
    biogas:
    - Manure solid, liquid
    - Sludge
    municipal solid waste:
    - Municipal waste
  share_unsustainable_use_retained:
    2020: 1
    2025: 1
    2030: 0.66
    2035: 0.33
    2040: 0
    2045: 0
    2050: 0
  share_sustainable_potential_available:
    2020: 0
    2025: 0
    2030: 0.33
    2035: 0.66
    2040: 1
    2045: 1
    2050: 1
Details

Configuration for biomass settings.

properties

  • year

Year for which to retrieve biomass potential according to the assumptions of the JRC ENSPRESO.

type

integer

maximum

2050

minimum

2010

  • scenario

Scenario for which to retrieve biomass potential. The scenario definition can be seen in ENSPRESO_BIOMASS.

type

string

enum

ENS_Low, ENS_Med, ENS_High

  • classes

Configuration for biomass.classes settings.

properties

  • solid biomass

The comodity that are included as solid biomass.

type

array

items

type

string

  • not included

The comodity that are not included as a biomass potential.

type

array

items

type

string

  • biogas

The comodity that are included as biogas.

type

array

items

type

string

  • municipal solid waste

The commodities that are included as municipal solid waste.

type

array

items

type

string

  • share_unsustainable_use_retained

Share of unsustainable biomass use retained using primary production of Eurostat data as reference.

type

object

  • share_sustainable_potential_available

Share determines phase-in of ENSPRESO biomass potentials.

type

object

The list of available biomass is given by the category in ENSPRESO_BIOMASS, namely:

  • Agricultural waste

  • Manure solid, liquid

  • Residues from landscape care

  • Bioethanol barley, wheat, grain maize, oats, other cereals and rye

  • Sugar from sugar beet

  • Miscanthus, switchgrass, RCG

  • Willow

  • Poplar

  • Sunflower, soya seed

  • Rape seed

  • Fuelwood residues

  • FuelwoodRW

  • C&P_RW

  • Secondary Forestry residues - woodchips

  • Sawdust

  • Municipal waste

  • Sludge

solar_thermal#

Note

Only used for sector-coupling studies.

solar_thermal:
  clearsky_model: simple
  orientation:
    slope: 45.0
    azimuth: 180.0
  cutout: default
Details

Configuration for solar_thermal settings.

properties

  • clearsky_model

Type of clearsky model for diffuse irradiation.

type

string

enum

simple, enhanced

  • orientation

Configuration for solar_thermal.orientation settings.

properties

  • slope

The angle between the ground and the panels.

type

number

  • azimuth

The angle between the North and the sun with panels on the local horizon.

type

number

  • cutout

Name of the cutout to use for solar thermal calculations.

type

string

existing_capacities#

Note

Only used for sector-coupling studies. The value for grouping years are only used in myopic or perfect foresight scenarios.

existing_capacities:
  grouping_years_power:
  - 1920
  - 1950
  - 1955
  - 1960
  - 1965
  - 1970
  - 1975
  - 1980
  - 1985
  - 1990
  - 1995
  - 2000
  - 2005
  - 2010
  - 2015
  - 2020
  - 2025
  grouping_years_heat:
  - 1980
  - 1985
  - 1990
  - 1995
  - 2000
  - 2005
  - 2010
  - 2015
  - 2019
  threshold_capacity: 10
  default_heating_lifetime: 20
  conventional_carriers:
  - lignite
  - coal
  - oil
  - uranium
Details

Configuration for existing_capacities settings.

properties

  • grouping_years_power

Intervals to group existing capacities for power.

type

array

items

type

integer

  • grouping_years_heat

Intervals to group existing capacities for heat.

type

array

items

type

integer

  • threshold_capacity

Capacities (MW) of generators and links below threshold are removed during add_existing_capacities.

type

number

  • default_heating_lifetime

Default lifetime for heating technologies (years).

type

integer

  • conventional_carriers

List of conventional power plants to include in the sectoral network.

type

array

items

type

string

sector#

Note

Only used for sector-coupling studies.

sector:
  transport: true
  heating: true
  biomass: true
  industry: true
  shipping: true
  aviation: true
  agriculture: true
  fossil_fuels: true
  district_heating:
    potential: 0.6
    progress:
      2020: 0.0
      2025: 0.1
      2030: 0.25
      2035: 0.4
      2040: 0.55
      2045: 0.75
      2050: 1.0
    district_heating_loss: 0.15
    supply_temperature_approximation:
      max_forward_temperature_baseyear:
        FR: 110
        DK: 75
        DE: 109
        CZ: 130
        FI: 115
        PL: 130
        SE: 102
        IT: 90
      min_forward_temperature_baseyear:
        DE: 82
      return_temperature_baseyear:
        DE: 58
      lower_threshold_ambient_temperature: 0
      upper_threshold_ambient_temperature: 10
      rolling_window_ambient_temperature: 72
      relative_annual_temperature_reduction: 0.01
    ptes:
      dynamic_capacity: false
      supplemental_heating:
        enable: false
        booster_heat_pump: false
      max_top_temperature: 90
      min_bottom_temperature: 35
    ates:
      enable: false
      suitable_aquifer_types:
      - Highly productive porous aquifers
      aquifer_volumetric_heat_capacity: 2600
      fraction_of_aquifer_area_available: 0.2
      effective_screen_length: 20
      capex_as_fraction_of_geothermal_heat_source: 0.75
      recovery_factor: 0.6
      marginal_cost_charger: 0.035
      ignore_missing_regions: false
    heat_source_cooling: 6
    heat_pump_cop_approximation:
      refrigerant: ammonia
      heat_exchanger_pinch_point_temperature_difference: 5
      isentropic_compressor_efficiency: 0.8
      heat_loss: 0.0
      min_delta_t_lift: 10
    limited_heat_sources:
      geothermal:
        constant_temperature_celsius: 65
        ignore_missing_regions: false
      river_water:
        constant_temperature_celsius: false
    direct_utilisation_heat_sources:
    - geothermal
    temperature_limited_stores:
    - ptes
    dh_areas:
      buffer: 1000
      handle_missing_countries: fill
  heat_pump_sources:
    urban central:
    - air
    urban decentral:
    - air
    rural:
    - air
    - ground
  residential_heat:
    dsm:
      enable: false
      direction:
      - overheat
      - undercool
      restriction_value:
        2020: 0.06
        2025: 0.16
        2030: 0.27
        2035: 0.36
        2040: 0.38
        2045: 0.39
        2050: 0.4
      restriction_time:
      - 10
      - 22
  cluster_heat_buses: true
  heat_demand_cutout: default
  bev_dsm_restriction_value: 0.8
  bev_dsm_restriction_time: 7
  transport_heating_deadband_upper: 20.0
  transport_heating_deadband_lower: 15.0
  ICE_lower_degree_factor: 0.375
  ICE_upper_degree_factor: 1.6
  EV_lower_degree_factor: 0.98
  EV_upper_degree_factor: 0.63
  bev_dsm: true
  bev_dsm_availability: 0.5
  bev_energy: 0.05
  bev_charge_efficiency: 0.9
  bev_charge_rate: 0.011
  bev_avail_max: 0.95
  bev_avail_mean: 0.8
  v2g: true
  land_transport_fuel_cell_share:
    2020: 0
    2025: 0
    2030: 0
    2035: 0
    2040: 0
    2045: 0
    2050: 0
  land_transport_electric_share:
    2020: 0
    2025: 0.05
    2030: 0.2
    2035: 0.45
    2040: 0.7
    2045: 0.85
    2050: 1
  land_transport_ice_share:
    2020: 1
    2025: 0.95
    2030: 0.8
    2035: 0.55
    2040: 0.3
    2045: 0.15
    2050: 0
  transport_electric_efficiency: 53.19
  transport_fuel_cell_efficiency: 30.003
  transport_ice_efficiency: 16.0712
  agriculture_machinery_electric_share: 0.5
  agriculture_machinery_oil_share: 0.5
  agriculture_machinery_fuel_efficiency: 0.7
  agriculture_machinery_electric_efficiency: 0.3
  MWh_MeOH_per_MWh_H2: 0.8787
  MWh_MeOH_per_tCO2: 4.0321
  MWh_MeOH_per_MWh_e: 3.6907
  shipping_hydrogen_liquefaction: false
  shipping_hydrogen_share:
    2020: 0
    2025: 0
    2030: 0
    2035: 0
    2040: 0
    2045: 0
    2050: 0
  shipping_methanol_share:
    2020: 0
    2025: 0
    2030: 0.15
    2035: 0.35
    2040: 0.55
    2045: 0.8
    2050: 1
  shipping_oil_share:
    2020: 1
    2025: 1
    2030: 0.85
    2035: 0.65
    2040: 0.45
    2045: 0.2
    2050: 0
  shipping_methanol_efficiency: 0.46
  shipping_oil_efficiency: 0.4
  aviation_demand_factor: 1.0
  HVC_demand_factor: 1.0
  time_dep_hp_cop: true
  heat_pump_sink_T_individual_heating: 55.0
  reduce_space_heat_exogenously: true
  reduce_space_heat_exogenously_factor:
    2020: 0.1
    2025: 0.09
    2030: 0.09
    2035: 0.11
    2040: 0.16
    2045: 0.21
    2050: 0.29
  retrofitting:
    retro_endogen: false
    cost_factor: 1.0
    interest_rate: 0.04
    annualise_cost: true
    tax_weighting: false
    construction_index: true
  tes: true
  boilers: true
  resistive_heaters: true
  oil_boilers: false
  biomass_boiler: true
  overdimension_heat_generators:
    decentral: 1.1
    central: 1.0
  chp:
    enable: true
    fuel:
    - solid biomass
    - gas
    micro_chp: false
  solar_thermal: true
  solar_cf_correction: 0.788457
  methanation: true
  coal_cc: false
  dac: true
  co2_vent: false
  heat_vent:
    urban central: true
    urban decentral: true
    rural: true
  marginal_cost_heat_vent: 0.02
  allam_cycle_gas: false
  hydrogen_fuel_cell: true
  hydrogen_turbine: true
  SMR: true
  SMR_cc: true
  regional_oil_demand: true
  regional_coal_demand: false
  regional_co2_sequestration_potential:
    enable: true
    attribute:
    - conservative estimate Mt
    - conservative estimate GAS Mt
    - conservative estimate OIL Mt
    - conservative estimate aquifer Mt
    include_onshore: false
    min_size: 3
    max_size: 25
    years_of_storage: 25
  co2_sequestration_potential:
    2020: 0
    2025: 0
    2030: 40
    2035: 100
    2040: 180
    2045: 250
    2050: 250
  co2_sequestration_cost: 30
  co2_sequestration_lifetime: 50
  co2_spatial: true
  co2_network: true
  co2_network_cost_factor: 1
  cc_fraction: 0.9
  hydrogen_underground_storage: true
  hydrogen_underground_storage_locations:
  - onshore
  - nearshore
  methanol:
    regional_methanol_demand: false
    methanol_reforming: false
    methanol_reforming_cc: false
    methanol_to_kerosene: false
    methanol_to_power:
      ccgt: false
      ccgt_cc: false
      ocgt: true
      allam: false
    biomass_to_methanol: true
    biomass_to_methanol_cc: false
  ammonia: true
  min_part_load_electrolysis: 0
  min_part_load_fischer_tropsch: 0.5
  min_part_load_methanolisation: 0.3
  min_part_load_methanation: 0.3
  use_fischer_tropsch_waste_heat: 0.25
  use_haber_bosch_waste_heat: 0.25
  use_methanolisation_waste_heat: 0.25
  use_methanation_waste_heat: 0.25
  use_fuel_cell_waste_heat: 1
  use_electrolysis_waste_heat: 0.25
  electricity_transmission_grid: true
  electricity_distribution_grid: true
  electricity_distribution_grid_cost_factor: 1.0
  electricity_grid_connection: true
  transmission_efficiency:
    enable:
    - DC
    - H2 pipeline
    - gas pipeline
    - electricity distribution grid
    DC:
      efficiency_static: 0.98
      efficiency_per_1000km: 0.977
    H2 pipeline:
      efficiency_per_1000km: 1
      compression_per_1000km: 0.018
    gas pipeline:
      efficiency_per_1000km: 1
      compression_per_1000km: 0.01
    electricity distribution grid:
      efficiency_static: 0.97
  H2_network: true
  gas_network: true
  H2_retrofit: false
  H2_retrofit_capacity_per_CH4: 0.6
  gas_network_connectivity_upgrade: 1
  gas_distribution_grid: true
  gas_distribution_grid_cost_factor: 1.0
  biomass_spatial: true
  biomass_transport: false
  biogas_upgrading: true
  biogas_upgrading_cc: false
  conventional_generation:
    OCGT: gas
    CCGT: gas
  biomass_to_liquid: true
  biomass_to_liquid_cc: false
  electrobiofuels: true
  biosng: false
  biosng_cc: false
  bioH2: false
  municipal_solid_waste: false
  limit_max_growth:
    enable: false
    factor: 1.3
    max_growth:
      onwind: 16
      solar: 28
      "offwind-ac": 35
      "offwind-dc": 35
    max_relative_growth:
      onwind: 3
      solar: 3
      "offwind-ac": 3
      "offwind-dc": 3
  enhanced_geothermal:
    enable: false
    flexible: true
    max_hours: 240
    max_boost: 0.25
    var_cf: true
    sustainability_factor: 0.0025
  solid_biomass_import:
    enable: false
    price: 54
    max_amount: 1390
    upstream_emissions_factor: 0.1
  imports:
    enable: false
    limit: .inf
    limit_sense: "<="
    price:
      H2: 74
      NH3: 97
      methanol: 121
      gas: 122
      oil: 125
Details

Configuration for sector settings.

properties

  • transport

Flag to include transport sector.

type

boolean

  • heating

Flag to include heating sector.

type

boolean

  • biomass

Flag to include biomass sector.

type

boolean

  • industry

Flag to include industry sector.

type

boolean

  • shipping

Flag to include shipping sector.

type

boolean

  • aviation

Flag to include aviation sector.

type

boolean

  • agriculture

Flag to include agriculture sector.

type

boolean

  • fossil_fuels

Flag to include imports of fossil fuels.

type

boolean

  • district_heating

Configuration for sector.district_heating settings.

properties

  • potential

Maximum fraction of urban demand which can be supplied by district heating. If given as dictionary, specify one value per country modeled or provide a default value with key default to fill values for all unspecified countries.

anyOf

type

number

type

object

  • progress

Increase of today’s district heating demand to potential maximum district heating share. Progress = 0 means today’s district heating share. Progress = 1 means maximum fraction of urban demand is supplied by district heating.

type

object

  • district_heating_loss

Share increase in district heat demand in urban central due to heat losses.

type

number

  • supply_temperature_approximation

Supply temperature approximation settings.

type

object

  • ptes

Pit thermal energy storage settings.

type

object

  • ates

Aquifer thermal energy storage settings.

type

object

  • heat_source_cooling

Cooling of heat source for heat pumps.

type

number

  • heat_pump_cop_approximation

Heat pump COP approximation settings.

type

object

  • limited_heat_sources

Dictionary with names of limited heat sources (not air). Must be river_water / geothermal or another heat source in [Manz et al. 2024](https://www.sciencedirect.com/science/article/pii/S0960148124001769).

type

object

  • direct_utilisation_heat_sources

List of heat sources for direct heat utilisation in district heating. Must be in the keys of heat_utilisation_potentials (e.g. geothermal).

type

array

items

type

string

  • temperature_limited_stores

List of names for stores used as limited heat sources.

type

array

items

type

string

  • dh_areas

District heating areas settings.

type

object

  • heat_pump_sources

Heat pump sources by area.

type

object

  • residential_heat

Configuration for sector.residential_heat settings.

properties

  • dsm

Configuration for sector.residential_heat.dsm settings.

properties

  • enable

Enable residential heat demand-side management that allows heating systems to provide flexibility by shifting demand within configurable time periods. Models building thermal mass as energy storage.

type

boolean

  • direction

‘overheat-undercool’ means both pre-heating and delayed heating are allowed. ‘overheat’ allows only pre-heating where buildings are heated up above target temperature and then allowed to cool down, while ‘undercool’ allows only delayed heating where buildings can cool below target temperature and then be heated up again.

type

array

items

type

string

  • restriction_value

Maximum state of charge (as fraction) for heat flexibility storage representing available thermal buffer capacity in buildings. Set to 0 for no flexibility or to 1.0 to assume that the entire heating demand can contribute to flexibility.

type

object

  • restriction_time

Checkpoint hours (0-23) at which heat flexibility storage must return to baseline state of charge, i.e. the residence surplus or missing heat be balanced. Time is the local time for each country and bus. Default: [10, 22] creates 12-hour periods with checkpoints at 10am and 10pm.

type

array

items

type

integer

  • cluster_heat_buses

Cluster residential and service heat buses in [prepare_sector_network.py](PyPSA/pypsa-eur-sec) to one to save memory.

type

boolean

  • heat_demand_cutout

Heat demand cutout.

type

string

  • bev_dsm_restriction_value

Adds a lower state of charge (SOC) limit for battery electric vehicles (BEV) to manage its own energy demand (DSM). Located in [build_transport_demand.py](PyPSA/pypsa-eur-sec). Set to 0 for no restriction on BEV DSM.

type

number

  • bev_dsm_restriction_time

Time at which SOC of BEV has to be dsm_restriction_value.

type

number

  • transport_heating_deadband_upper

The maximum temperature in the vehicle. At higher temperatures, the energy required for cooling in the vehicle increases.

type

number

  • transport_heating_deadband_lower

The minimum temperature in the vehicle. At lower temperatures, the energy required for heating in the vehicle increases.

type

number

  • ICE_lower_degree_factor

Share increase in energy demand in internal combustion engine (ICE) for each degree difference between the cold environment and the minimum temperature.

type

number

  • ICE_upper_degree_factor

Share increase in energy demand in internal combustion engine (ICE) for each degree difference between the hot environment and the maximum temperature.

type

number

  • EV_lower_degree_factor

Share increase in energy demand in electric vehicles (EV) for each degree difference between the cold environment and the minimum temperature.

type

number

  • EV_upper_degree_factor

Share increase in energy demand in electric vehicles (EV) for each degree difference between the hot environment and the maximum temperature.

type

number

  • bev_dsm

Add the option for battery electric vehicles (BEV) to participate in demand-side management (DSM).

type

boolean

  • bev_dsm_availability

The share for battery electric vehicles (BEV) that are able to do demand side management (DSM).

type

number

  • bev_energy

The average size of battery electric vehicles (BEV) in MWh.

type

number

  • bev_charge_efficiency

Battery electric vehicles (BEV) charge and discharge efficiency.

type

number

  • bev_charge_rate

The power consumption for one electric vehicle (EV) in MWh. Value derived from 3-phase charger with 11 kW.

type

number

  • bev_avail_max

The maximum share plugged-in availability for passenger electric vehicles.

type

number

  • bev_avail_mean

The average share plugged-in availability for passenger electric vehicles.

type

number

  • v2g

Allows feed-in to grid from EV battery. This is only enabled if BEV demand-side management is enabled, and the share of vehicles participating is V2G is given by bev_dsm_availability.

type

boolean

  • land_transport_fuel_cell_share

The share of vehicles that uses fuel cells in a given year.

type

object

  • land_transport_electric_share

The share of vehicles that uses electric vehicles (EV) in a given year.

type

object

  • land_transport_ice_share

The share of vehicles that uses internal combustion engines (ICE) in a given year. What is not EV or FCEV is oil-fuelled ICE.

type

object

  • transport_electric_efficiency

The conversion efficiencies of electric vehicles in transport.

type

number

  • transport_fuel_cell_efficiency

The H2 conversion efficiencies of fuel cells in transport.

type

number

  • transport_ice_efficiency

The oil conversion efficiencies of internal combustion engine (ICE) in transport.

type

number

  • agriculture_machinery_electric_share

The share for agricultural machinery that uses electricity.

type

number

  • agriculture_machinery_oil_share

The share for agricultural machinery that uses oil.

type

number

  • agriculture_machinery_fuel_efficiency

The efficiency of electric-powered machinery in the conversion of electricity to meet agricultural needs.

type

number

  • agriculture_machinery_electric_efficiency

The efficiency of oil-powered machinery in the conversion of oil to meet agricultural needs.

type

number

  • MWh_MeOH_per_MWh_H2

The energy amount of the produced methanol per energy amount of hydrogen. From [DECHEMA (2017)](https://dechema.de/dechema_media/Downloads/Positionspapiere/Technology_study_Low_carbon_energy_and_feedstock_for_the_European_chemical_industry-p-20002750.pdf), page 64.

type

number

  • MWh_MeOH_per_tCO2

The energy amount of the produced methanol per ton of CO2. From [DECHEMA (2017)](https://dechema.de/dechema_media/Downloads/Positionspapiere/Technology_study_Low_carbon_energy_and_feedstock_for_the_European_chemical_industry-p-20002750.pdf), page 66.

type

number

  • MWh_MeOH_per_MWh_e

The energy amount of the produced methanol per energy amount of electricity. From [DECHEMA (2017)](https://dechema.de/dechema_media/Downloads/Positionspapiere/Technology_study_Low_carbon_energy_and_feedstock_for_the_European_chemical_industry-p-20002750.pdf), page 64.

type

number

  • shipping_hydrogen_liquefaction

Whether to include liquefaction costs for hydrogen demand in shipping.

type

boolean

  • shipping_hydrogen_share

The share of ships powered by hydrogen in a given year.

type

object

  • shipping_methanol_share

The share of ships powered by methanol in a given year.

type

object

  • shipping_oil_share

The share of ships powered by oil in a given year.

type

object

  • shipping_methanol_efficiency

The efficiency of methanol-powered ships in the conversion of methanol to meet shipping needs (propulsion). The efficiency increase from oil can be 10-15% higher according to the [IEA](https://www.iea-amf.org/app/webroot/files/file/Annex%20Reports/AMF_Annex_56.pdf).

type

number

  • shipping_oil_efficiency

The efficiency of oil-powered ships in the conversion of oil to meet shipping needs (propulsion). Base value derived from 2011.

type

number

  • aviation_demand_factor

The proportion of demand for aviation compared to today’s consumption.

type

number

  • HVC_demand_factor

The proportion of demand for high-value chemicals compared to today’s consumption.

type

number

  • time_dep_hp_cop

Consider the time dependent coefficient of performance (COP) of the heat pump.

type

boolean

  • heat_pump_sink_T_individual_heating

The temperature heat sink used in heat pumps based on DTU / large area radiators. The value is conservatively high to cover hot water and space heating in poorly-insulated buildings.

type

number

  • reduce_space_heat_exogenously

Influence on space heating demand by a certain factor (applied before losses in district heating).

type

boolean

  • reduce_space_heat_exogenously_factor

A positive factor can mean renovation or demolition of a building. If the factor is negative, it can mean an increase in floor area, increased thermal comfort, population growth. The default factors are determined by the [Eurocalc Homes and buildings decarbonization scenario](http://tool.european-calculator.eu/app/buildings/building-types-area/?levers=1ddd4444421213bdbbbddd44444ffffff11f411111221111211l212221).

type

object

  • retrofitting

Configuration for sector.retrofitting settings.

properties

  • retro_endogen

Add retrofitting as an endogenous system which co-optimise space heat savings.

type

boolean

  • cost_factor

Weight costs for building renovation.

type

number

  • interest_rate

The interest rate for investment in building components.

type

number

  • annualise_cost

Annualise the investment costs of retrofitting.

type

boolean

  • tax_weighting

Weight the costs of retrofitting depending on taxes in countries.

type

boolean

  • construction_index

Weight the costs of retrofitting depending on labour/material costs per country.

type

boolean

  • tes

Add option for storing thermal energy in large water pits associated with district heating systems and individual thermal energy storage (TES).

type

boolean

  • boilers

Add option for transforming gas into heat using gas boilers.

type

boolean

  • resistive_heaters

Add option for transforming electricity into heat using resistive heaters (independently from gas boilers).

type

boolean

  • oil_boilers

Add option for transforming oil into heat using boilers.

type

boolean

  • biomass_boiler

Add option for transforming biomass into heat using boilers.

type

boolean

  • overdimension_heat_generators

Add option for overdimensioning heating systems by a certain factor. This allows them to cover heat demand peaks e.g. 10% higher than those in the data with a setting of 1.1.

type

object

  • chp

Configuration for sector.chp settings.

properties

  • enable

Add option for using Combined Heat and Power (CHP).

type

boolean

  • fuel

Possible options are all fuels which have an existing bus and their CO2 intensity is given in the technology data. Currently possible are “gas”, “oil”, “methanol”, “lignite”, “coal” as well as “solid biomass”. For all fuels except solid biomass, the techno-economic data from gas CHP is used. For the special case of solid biomass fuel, both CHP plants with and without carbon capture are added.

type

array

items

type

string

  • micro_chp

Add option for using gas-fired Combined Heat and Power (CHP) for decentral areas.

type

boolean

  • solar_thermal

Add option for using solar thermal to generate heat.

type

boolean

  • solar_cf_correction

The correction factor for the value provided by the solar thermal profile calculations.

type

number

  • methanation

Add option for transforming hydrogen and CO2 into methane using methanation.

type

boolean

  • coal_cc

Add option for coal CHPs with carbon capture.

type

boolean

  • dac

Add option for Direct Air Capture (DAC).

type

boolean

  • co2_vent

Add option for vent out CO2 from storages to the atmosphere.

type

boolean

  • heat_vent

Heat venting by area.

type

object

  • marginal_cost_heat_vent

The marginal cost of heat-venting in all heating systems.

type

number

  • allam_cycle_gas

Add option to include [Allam cycle gas power plants](https://en.wikipedia.org/wiki/Allam_power_cycle).

type

boolean

  • hydrogen_fuel_cell

Add option to include hydrogen fuel cell for re-electrification. Assuming OCGT technology costs.

type

boolean

  • hydrogen_turbine

Add option to include hydrogen turbine for re-electrification. Assuming OCGT technology costs.

type

boolean

  • SMR

Add option for transforming natural gas into hydrogen and CO2 using Steam Methane Reforming (SMR).

type

boolean

  • SMR_cc

Add option for transforming natural gas into hydrogen and CO2 using Steam Methane Reforming (SMR) and Carbon Capture (CC).

type

boolean

  • regional_oil_demand

Spatially resolve oil demand. Set to true if regional CO2 constraints needed.

type

boolean

  • regional_coal_demand

Regional coal demand.

type

boolean

  • regional_co2_sequestration_potential

Add option for regionally-resolved geological carbon dioxide sequestration potentials based on [CO2StoP](https://setis.ec.europa.eu/european-co2-storage-database_en).

type

object

  • co2_sequestration_potential

The potential of sequestering CO2 in Europe per year and investment period.

type

object

  • co2_sequestration_cost

The cost of sequestering a ton of CO2 (currency/tCO2).

type

number

  • co2_sequestration_lifetime

The lifetime of a CO2 sequestration site (years).

type

integer

  • co2_spatial

Add option to spatially resolve carrier representing stored carbon dioxide. This allows for more detailed modelling of CCUTS, e.g. regarding the capturing of industrial process emissions, usage as feedstock for electrofuels, transport of carbon dioxide, and geological sequestration sites.

type

boolean

  • co2_network

Add option for planning a new carbon dioxide transmission network.

type

boolean

  • co2_network_cost_factor

The cost factor for the capital cost of the carbon dioxide transmission network.

type

number

  • cc_fraction

The default fraction of CO2 captured with post-combustion capture.

type

number

  • hydrogen_underground_storage

Add options for storing hydrogen underground. Storage potential depends regionally.

type

boolean

  • hydrogen_underground_storage_locations

The location where hydrogen underground storage can be located. Onshore, nearshore, offshore means it must be located more than 50 km away from the sea, within 50 km of the sea, or within the sea itself respectively.

type

array

items

type

string

  • methanol

Configuration for sector.methanol settings.

properties

  • regional_methanol_demand

Spatially resolve methanol demand. Set to true if regional CO2 constraints needed.

type

boolean

  • methanol_reforming

Add methanol reforming.

type

boolean

  • methanol_reforming_cc

Add methanol reforming with carbon capture.

type

boolean

  • methanol_to_kerosene

Add methanol to kerosene.

type

boolean

  • methanol_to_power

Add different methanol to power technologies.

type

object

  • biomass_to_methanol

Add biomass to methanol.

type

boolean

  • biomass_to_methanol_cc

Add biomass to methanol with carbon capture.

type

boolean

  • ammonia

Add ammonia as a carrier. It can be either true (copperplated NH3), false (no NH3 carrier) or “regional” (regionalised NH3 without network).

anyOf

type

boolean

type

string

  • min_part_load_electrolysis

The minimum unit dispatch (p_min_pu) for electrolysis.

type

number

  • min_part_load_fischer_tropsch

The minimum unit dispatch (p_min_pu) for the Fischer-Tropsch process.

type

number

  • min_part_load_methanolisation

The minimum unit dispatch (p_min_pu) for the methanolisation process.

type

number

  • min_part_load_methanation

Minimum part load methanation.

type

number

  • use_fischer_tropsch_waste_heat

Add option for using waste heat of Fischer Tropsch in district heating networks.

type

number

  • use_haber_bosch_waste_heat

Use Haber-Bosch waste heat.

type

number

  • use_methanolisation_waste_heat

Use methanolisation waste heat.

type

number

  • use_methanation_waste_heat

Use methanation waste heat.

type

number

  • use_fuel_cell_waste_heat

Add option for using waste heat of fuel cells in district heating networks.

type

number

  • use_electrolysis_waste_heat

Add option for using waste heat of electrolysis in district heating networks.

type

number

  • electricity_transmission_grid

Switch for enabling/disabling the electricity transmission grid.

type

boolean

  • electricity_distribution_grid

Add a simplified representation of the exchange capacity between transmission and distribution grid level through a link.

type

boolean

  • electricity_distribution_grid_cost_factor

Multiplies the investment cost of the electricity distribution grid.

type

number

  • electricity_grid_connection

Add the cost of electricity grid connection for onshore wind and solar.

type

boolean

  • transmission_efficiency

Configuration for sector.transmission_efficiency settings.

properties

  • enable

Switch to select the carriers for which transmission efficiency is to be added. Carriers not listed assume lossless transmission.

type

array

items

type

string

  • DC

DC transmission efficiency.

type

object

  • H2 pipeline

H2 pipeline transmission efficiency.

type

object

  • gas pipeline

Gas pipeline transmission efficiency.

type

object

  • electricity distribution grid

Electricity distribution grid efficiency.

type

object

  • H2_network

Add option for new hydrogen pipelines.

type

boolean

  • gas_network

Add existing natural gas infrastructure, incl. LNG terminals, production and entry-points. The existing gas network is added with a lossless transport model. A length-weighted [k-edge augmentation algorithm](https://networkx.org/documentation/stable/reference/algorithms/generated/networkx.algorithms.connectivity.edge_augmentation.k_edge_augmentation.html#networkx.algorithms.connectivity.edge_augmentation.k_edge_augmentation) can be run to add new candidate gas pipelines such that all regions of the model can be connected to the gas network. When activated, all the gas demands are regionally disaggregated as well.

type

boolean

  • H2_retrofit

Add option for retrofiting existing pipelines to transport hydrogen.

type

boolean

  • H2_retrofit_capacity_per_CH4

The ratio for H2 capacity per original CH4 capacity of retrofitted pipelines. The [European Hydrogen Backbone (April, 2020) p.15](https://gasforclimate2050.eu/wp-content/uploads/2020/07/2020_European-Hydrogen-Backbone_Report.pdf) 60% of original natural gas capacity could be used in cost-optimal case as H2 capacity.

type

number

  • gas_network_connectivity_upgrade

The number of desired edge connectivity (k) in the length-weighted [k-edge augmentation algorithm](https://networkx.org/documentation/stable/reference/algorithms/generated/networkx.algorithms.connectivity.edge_augmentation.k_edge_augmentation.html#networkx.algorithms.connectivity.edge_augmentation.k_edge_augmentation) used for the gas network.

type

number

  • gas_distribution_grid

Add a gas distribution grid.

type

boolean

  • gas_distribution_grid_cost_factor

Multiplier for the investment cost of the gas distribution grid.

type

number

  • biomass_spatial

Add option for resolving biomass demand regionally.

type

boolean

  • biomass_transport

Add option for transporting solid biomass between nodes.

type

boolean

  • biogas_upgrading

Biogas upgrading.

type

boolean

  • biogas_upgrading_cc

Add option to capture CO2 from biomass upgrading.

type

boolean

  • conventional_generation

Add a more detailed description of conventional carriers. Any power generation requires the consumption of fuel from nodes representing that fuel.

type

object

  • biomass_to_liquid

Add option for transforming solid biomass into liquid fuel with the same properties as oil.

type

boolean

  • biomass_to_liquid_cc

Add option for transforming solid biomass into liquid fuel with the same properties as oil with carbon capture.

type

boolean

  • electrobiofuels

Electrobiofuels.

type

boolean

  • biosng

Add option for transforming solid biomass into synthesis gas with the same properties as natural gas.

type

boolean

  • biosng_cc

Add option for transforming solid biomass into synthesis gas with the same properties as natural gas with carbon capture.

type

boolean

  • bioH2

Add option for transforming solid biomass into hydrogen with carbon capture.

type

boolean

  • municipal_solid_waste

Add option for municipal solid waste.

type

boolean

  • limit_max_growth

Configuration for sector.limit_max_growth settings.

properties

  • enable

Add option to limit the maximum growth of a carrier.

type

boolean

  • factor

The maximum growth factor of a carrier (e.g. 1.3 allows 30% larger than max historic growth).

type

number

  • max_growth

The historic maximum growth of a carrier.

type

object

  • max_relative_growth

The historic maximum relative growth of a carrier.

type

object

  • enhanced_geothermal

Configuration for sector.enhanced_geothermal settings.

properties

  • enable

Add option to include Enhanced Geothermal Systems.

type

boolean

  • flexible

Add option for flexible operation (see Ricks et al. 2024).

type

boolean

  • max_hours

The maximum hours the reservoir can be charged under flexible operation.

type

integer

  • max_boost

The maximum boost in power output under flexible operation.

type

number

  • var_cf

Add option for variable capacity factor (see Ricks et al. 2024).

type

boolean

  • sustainability_factor

Share of sourced heat that is replenished by the earth’s core (see details in [build_egs_potentials.py](PyPSA/pypsa-eur-sec)).

type

number

  • solid_biomass_import

Configuration for sector.solid_biomass_import settings.

properties

  • enable

Add option to include solid biomass imports.

type

boolean

  • price

Price for importing solid biomass (currency/MWh).

type

number

  • max_amount

Maximum solid biomass import potential (TWh).

type

number

  • upstream_emissions_factor

Upstream emissions of solid biomass imports.

type

number

  • imports

Configuration for sector.imports settings.

properties

  • enable

Add option to include renewable energy imports.

type

boolean

  • limit

Maximum allowed renewable energy imports (TWh).

type

number

  • limit_sense

Sense of the limit.

type

string

  • price

Price for importing renewable energy of carrier.

type

object

industry#

Note

Only used for sector-coupling studies.

industry:
  St_primary_fraction:
    2020: 0.6
    2025: 0.55
    2030: 0.5
    2035: 0.45
    2040: 0.4
    2045: 0.35
    2050: 0.3
  DRI_fraction:
    2020: 0
    2025: 0
    2030: 0.05
    2035: 0.2
    2040: 0.4
    2045: 0.7
    2050: 1
  H2_DRI: 1.7
  elec_DRI: 0.322
  Al_primary_fraction:
    2020: 0.4
    2025: 0.375
    2030: 0.35
    2035: 0.325
    2040: 0.3
    2045: 0.25
    2050: 0.2
  MWh_NH3_per_tNH3: 5.166
  MWh_CH4_per_tNH3_SMR: 10.8
  MWh_elec_per_tNH3_SMR: 0.7
  MWh_H2_per_tNH3_electrolysis: 5.93
  MWh_elec_per_tNH3_electrolysis: 0.2473
  MWh_NH3_per_MWh_H2_cracker: 1.46
  NH3_process_emissions: 24.5
  petrochemical_process_emissions: 25.5
  HVC_primary_fraction:
    2020: 0.88
    2025: 0.85
    2030: 0.78
    2035: 0.7
    2040: 0.6
    2045: 0.5
    2050: 0.4
  HVC_mechanical_recycling_fraction:
    2020: 0.12
    2025: 0.15
    2030: 0.18
    2035: 0.21
    2040: 0.24
    2045: 0.27
    2050: 0.3
  HVC_chemical_recycling_fraction:
    2020: 0.0
    2025: 0.0
    2030: 0.04
    2035: 0.08
    2040: 0.12
    2045: 0.16
    2050: 0.2
  HVC_environment_sequestration_fraction: 0.0
  waste_to_energy: false
  waste_to_energy_cc: false
  sector_ratios_fraction_future:
    2020: 0.0
    2025: 0.05
    2030: 0.2
    2035: 0.45
    2040: 0.7
    2045: 0.85
    2050: 1.0
  basic_chemicals_without_NH3_production_today: 69.0
  HVC_production_today: 52.0
  MWh_elec_per_tHVC_mechanical_recycling: 0.547
  MWh_elec_per_tHVC_chemical_recycling: 6.9
  chlorine_production_today: 9.58
  MWh_elec_per_tCl: 3.6
  MWh_H2_per_tCl: -0.9372
  methanol_production_today: 1.5
  MWh_elec_per_tMeOH: 0.167
  MWh_CH4_per_tMeOH: 10.25
  MWh_MeOH_per_tMeOH: 5.528
  hotmaps_locate_missing: false
  reference_year: 2019
  oil_refining_emissions: 0.013
Details

Configuration for industry settings.

properties

  • St_primary_fraction

The fraction of steel produced via primary route versus secondary route (scrap+EAF). Current fraction is 0.6.

type

object

  • DRI_fraction

The fraction of the primary route DRI + EAF.

type

object

  • H2_DRI

The hydrogen consumption in Direct Reduced Iron (DRI) Mwh_H2 LHV/ton_Steel from 51kgH2/tSt in [Vogl et al (2018)](https://doi.org/10.1016/j.jclepro.2018.08.279).

type

number

  • elec_DRI

The electricity consumed in Direct Reduced Iron (DRI) shaft. From [HYBRIT brochure](https://ssabwebsitecdn.azureedge.net/-/media/hybrit/files/hybrit_brochure.pdf).

type

number

  • Al_primary_fraction

The fraction of aluminium produced via the primary route versus scrap. Current fraction is 0.4.

type

object

  • MWh_NH3_per_tNH3

The energy amount per ton of ammonia (LHV).

type

number

  • MWh_CH4_per_tNH3_SMR

The energy amount of methane needed to produce a ton of ammonia using steam methane reforming (SMR). Value derived from 2012’s demand from [Center for European Policy Studies (2008)](https://ec.europa.eu/docsroom/documents/4165/attachments/1/translations/en/renditions/pdf).

type

number

  • MWh_elec_per_tNH3_SMR

The energy amount of electricity needed to produce a ton of ammonia using steam methane reforming (SMR). same source, assuming 94-6% split methane-elec of total energy demand 11.5 MWh/tNH3.

type

number

  • MWh_H2_per_tNH3_electrolysis

The energy amount of hydrogen needed to produce a ton of ammonia using Haber–Bosch process. From [Wang et al (2018)](https://doi.org/10.1016/j.joule.2018.04.017), Base value assumed around 0.197 tH2/tHN3 (>3/17 since some H2 lost and used for energy).

type

number

  • MWh_elec_per_tNH3_electrolysis

The energy amount of electricity needed to produce a ton of ammonia using Haber–Bosch process. From [Wang et al (2018)](https://doi.org/10.1016/j.joule.2018.04.017), Table 13 (air separation and HB).

type

number

  • MWh_NH3_per_MWh_H2_cracker

The energy amount of amonia needed to produce an energy amount hydrogen using ammonia cracker.

type

number

  • NH3_process_emissions

The emission of ammonia production from steam methane reforming (SMR). From UNFCCC for 2015 for EU28.

type

number

  • petrochemical_process_emissions

The emission of petrochemical production. From UNFCCC for 2015 for EU28.

type

number

  • HVC_primary_fraction

The fraction of high value chemicals (HVC) produced via primary route.

type

object

  • HVC_mechanical_recycling_fraction

The fraction of high value chemicals (HVC) produced using mechanical recycling.

type

object

  • HVC_chemical_recycling_fraction

The fraction of high value chemicals (HVC) produced using chemical recycling.

type

object

  • HVC_environment_sequestration_fraction

The fraction of high value chemicals (HVC) put into landfill resulting in additional carbon sequestration. The default value is 0.

type

number

  • waste_to_energy

Switch to enable expansion of waste to energy CHPs for conversion of plastics. Default is false.

type

boolean

  • waste_to_energy_cc

Switch to enable expansion of waste to energy CHPs for conversion of plastics with carbon capture. Default is false.

type

boolean

  • sector_ratios_fraction_future

The fraction of total progress in fuel and process switching achieved in the industry sector.

type

object

  • basic_chemicals_without_NH3_production_today

The amount of basic chemicals produced without ammonia (= 86 Mtethylene-equiv - 17 MtNH3).

type

number

  • HVC_production_today

The amount of high value chemicals (HVC) produced. This includes ethylene, propylene and BTX. From [DECHEMA (2017)](https://dechema.de/dechema_media/Downloads/Positionspapiere/Technology_study_Low_carbon_energy_and_feedstock_for_the_European_chemical_industry-p-20002750.pdf), Figure 16, page 107.

type

number

  • MWh_elec_per_tHVC_mechanical_recycling

The energy amount of electricity needed to produce a ton of high value chemical (HVC) using mechanical recycling. From SI of [Meys et al (2020)](https://doi.org/10.1016/j.resconrec.2020.105010), Table S5, for HDPE, PP, PS, PET. LDPE would be 0.756.

type

number

  • MWh_elec_per_tHVC_chemical_recycling

The energy amount of electricity needed to produce a ton of high value chemical (HVC) using chemical recycling. The default value is based on pyrolysis and electric steam cracking. From [Material Economics (2019)](https://materialeconomics.com/latest-updates/industrial-transformation-2050), page 125.

type

number

  • chlorine_production_today

The amount of chlorine produced. From [DECHEMA (2017)](https://dechema.de/dechema_media/Downloads/Positionspapiere/Technology_study_Low_carbon_energy_and_feedstock_for_the_European_chemical_industry-p-20002750.pdf), Table 7, page 43.

type

number

  • MWh_elec_per_tCl

The energy amount of electricity needed to produce a ton of chlorine. From [DECHEMA (2017)](https://dechema.de/dechema_media/Downloads/Positionspapiere/Technology_study_Low_carbon_energy_and_feedstock_for_the_European_chemical_industry-p-20002750.pdf), Table 6 page 43.

type

number

  • MWh_H2_per_tCl

The energy amount of hydrogen needed to produce a ton of chlorine. The value is negative since hydrogen produced in chloralkali process. From [DECHEMA (2017)](https://dechema.de/dechema_media/Downloads/Positionspapiere/Technology_study_Low_carbon_energy_and_feedstock_for_the_European_chemical_industry-p-20002750.pdf), page 43.

type

number

  • methanol_production_today

The amount of methanol produced. From [DECHEMA (2017)](https://dechema.de/dechema_media/Downloads/Positionspapiere/Technology_study_Low_carbon_energy_and_feedstock_for_the_European_chemical_industry-p-20002750.pdf), page 62.

type

number

  • MWh_elec_per_tMeOH

The energy amount of electricity needed to produce a ton of methanol. From [DECHEMA (2017)](https://dechema.de/dechema_media/Downloads/Positionspapiere/Technology_study_Low_carbon_energy_and_feedstock_for_the_European_chemical_industry-p-20002750.pdf), Table 14, page 65.

type

number

  • MWh_CH4_per_tMeOH

The energy amount of methane needed to produce a ton of methanol. From [DECHEMA (2017)](https://dechema.de/dechema_media/Downloads/Positionspapiere/Technology_study_Low_carbon_energy_and_feedstock_for_the_European_chemical_industry-p-20002750.pdf), Table 14, page 65.

type

number

  • MWh_MeOH_per_tMeOH

The energy amount per ton of methanol (LHV). From [DECHEMA (2017)](https://dechema.de/dechema_media/Downloads/Positionspapiere/Technology_study_Low_carbon_energy_and_feedstock_for_the_European_chemical_industry-p-20002750.pdf), page 74.

type

number

  • hotmaps_locate_missing

Locate industrial sites without valid locations based on city and countries.

type

boolean

  • reference_year

The year used as the baseline for industrial energy demand and production. Data extracted from [JRC-IDEES 2015](https://data.jrc.ec.europa.eu/dataset/jrc-10110-10001).

type

integer

  • oil_refining_emissions

The emissions from oil fuel processing (e.g. oil in petrochemical refinieries). The default value of 0.013 tCO2/MWh is based on DE statistics for 2019; the EU value is very similar.

type

number

costs#

costs:
  year: 2050
  social_discountrate: 0.02
  fill_values:
    FOM: 0
    VOM: 0
    efficiency: 1
    fuel: 0
    investment: 0
    lifetime: 25
    CO2 intensity: 0
    discount rate: 0.07
    standing losses: 0
  custom_cost_fn: data/custom_costs.csv
  overwrites: {}
  capital_cost: {}
  marginal_cost: {}
  emission_prices:
    enable: false
    co2: 0.0
    co2_monthly_prices: false
Details

Configuration for costs settings.

properties

  • year

Year for which to retrieve cost assumptions of data/costs/primary/<version>/costs_<year>.csv.

type

integer

  • social_discountrate

Social discount rate to compare costs in different investment periods. 0.02 corresponds to a social discount rate of 2%.

type

number

  • fill_values

Configuration for costs.fill_values settings.

properties

  • FOM

Default fixed operation and maintenance cost.

type

number

  • VOM

Default variable operation and maintenance cost.

type

number

  • efficiency

Default efficiency.

type

number

  • fuel

Default fuel cost.

type

number

  • investment

Default investment cost.

type

number

  • lifetime

Default lifetime in years.

type

integer

  • CO2 intensity

Default CO2 intensity.

type

number

  • discount rate

Default discount rate.

type

number

  • standing losses

Default standing losses.

type

number

  • custom_cost_fn

Path to the custom costs file. None if it should not be used. Default data/custom_costs.csv contains minor adjustments for stabilising the optimisation results.

anyOf

type

string

type

null

  • overwrites

For the given parameters and technologies, assumptions about their parameter are overwritten the corresponding value of the technology.

type

object

  • capital_cost

For the given technologies, assumptions about their capital investment costs are set to the corresponding value. Optional; overwrites cost assumptions from resources/costs.csv.

type

object

  • marginal_cost

For the given technologies, assumptions about their marginal operating costs are set to the corresponding value. Optional; overwrites cost assumptions from resources/costs.csv.

type

object

  • emission_prices

Configuration for costs.emission_prices settings.

properties

  • enable

Add cost for a carbon-dioxide price configured in costs: emission_prices: co2 to marginal_cost of generators. Config setting can also be enabled with the keyword Ep in the {opts} wildcard for electricity-only runs.

type

boolean

  • co2

Exogenous price of carbon-dioxide. In electricity-only runs it is added to the marginal costs of fossil-fuelled generators according to their carbon intensity, while for sector networks it applies to emissions ending up in CO2 atmosphere.

anyOf

type

number

type

object

  • co2_monthly_prices

Add monthly cost for a carbon-dioxide price based on historical values built by the rule build_monthly_prices.

type

boolean

clustering#

clustering:
  mode: busmap
  administrative:
    level: 1
    countries: {}
  focus_weights: false
  copperplate_regions: []
  build_bidding_zones:
    remove_islands: false
    aggregate_to_tyndp: false
  simplify_network:
    to_substations: false
    exclude_carriers: []
    remove_stubs: true
    remove_stubs_across_borders: false
  cluster_network:
    algorithm: kmeans
    hac_features:
    - wnd100m
    - influx_direct
  exclude_carriers: []
  consider_efficiency_classes: false
  aggregation_strategies:
    generators:
      committable: any
      ramp_limit_up: max
      ramp_limit_down: max
    buses: {}
  temporal:
    resolution_elec: false
    resolution_sector: false
Details

Configuration for clustering settings.

properties

  • mode

‘busmap’: Default. ‘custom_busmap’: Enable the use of custom busmaps in rule cluster_network. If activated the rule looks for provided busmaps at data/busmaps/base_s_{clusters}_{base_network}.csv which should have the same format as resources/busmap_base_s_{clusters}.csv, i.e. the index should contain the buses of networks/base_s.nc. {base_network} is the name of the selected base_network in electricity, e.g. gridkit, osm-prebuilt, or osm-raw. ‘administrative’: Clusters and indexes the network based on the administrative regions of the countries based on nuts3_shapes.geojson (level: 1, 2, 3, bz). To activate this, additionally set the clusters wildcard in scenario to ‘adm’. ‘custom_busshapes’: Enable the use of custom shapes in rule cluster_network. If activated the rule looks for provided busshapes at data/busshapes/base_s_{clusters}_{base_network}.geojson.

type

string

enum

busmap, custom_busmap, administrative, custom_busshapes

  • administrative

Configuration for clustering.administrative settings.

properties

  • level

Level of administrative regions to cluster the network. 0: Country level, 1: NUTS1 level, 2: NUTS2 level, 3: NUTS3 level, ‘bz’: Bidding zones. Only applies when mode is set to administrative. Note that non-NUTS countries ‘BA’, ‘MD’, ‘UA’, and ‘XK’ can only be clustered to level 0 and 1.

enum

0, 1, 2, 3, bz

  • countries

Optionally include dictionary of individual country codes and their individual NUTS levels. Overwrites country-specific level. For example: {‘DE’: 1, ‘FR’: 2}. Only applies when mode is set to administrative.

type

object

  • focus_weights

Optionally specify the focus weights for the clustering of countries. For instance: DE: 0.8 will distribute 80% of all nodes to Germany and 20% to the rest of the countries. Only applies when mode is set to busmap.

anyOf

type

boolean

type

object

  • copperplate_regions

Optionally specify the regions to copperplate as a list of groups. Each group is a list of region codes that will be connected with infinite capacity lines.

type

array

items

type

array

items

type

string

  • build_bidding_zones

Configuration for clustering.build_bidding_zones settings.

properties

  • remove_islands

Exclude from the shape file the Balearic Islands, Bornholm, the Canary Islands, the Orkney Islands, the Shetland Islands, the Azores Islands and Madeira.

type

boolean

  • aggregate_to_tyndp

Adjust the shape file to the TYNDP topology. Aggregate the Southern Norwegian bidding zones and extract Crete as a separate zone from the Greek shape.

type

boolean

  • simplify_network

Configuration for clustering.simplify_network settings.

properties

  • to_substations

Aggregates all nodes without power injection (positive or negative, i.e. demand or generation) to electrically closest ones.

type

boolean

  • exclude_carriers

List of carriers which will not be aggregated. If empty, all carriers will be aggregated.

type

array

items

type

string

  • remove_stubs

Controls whether radial parts of the network should be recursively aggregated. Defaults to true.

type

boolean

  • remove_stubs_across_borders

Controls whether radial parts of the network should be recursively aggregated across borders. Defaults to true.

type

boolean

  • cluster_network

Configuration for clustering.cluster_network settings.

properties

  • algorithm

Clustering algorithm to use.

type

string

enum

kmeans, hac

  • hac_features

List of meteorological variables contained in the weather data cutout that should be considered for hierarchical clustering.

type

array

items

type

string

  • exclude_carriers

List of carriers which will not be aggregated. If empty, all carriers will be aggregated.

type

array

items

type

string

  • consider_efficiency_classes

Aggregated each carriers into the top 10-quantile (high), the bottom 90-quantile (low), and everything in between (medium).

type

boolean

  • aggregation_strategies

Configuration for clustering.aggregation_strategies settings.

properties

  • generators

Aggregates the component according to the given strategy. For example, if sum, then all values within each cluster are summed to represent the new generator.

type

object

  • buses

Aggregates the component according to the given strategy. For example, if sum, then all values within each cluster are summed to represent the new bus.

type

object

  • temporal

Configuration for clustering.temporal settings.

properties

  • resolution_elec

Resample the time-resolution by averaging over every n snapshots in prepare_network. Warning: This option should currently only be used with electricity-only networks, not for sector-coupled networks.

anyOf

type

boolean

type

string

  • resolution_sector

Resample the time-resolution by averaging over every n snapshots in prepare_sector_network.

anyOf

type

boolean

type

string

Tip

use min in p_nom_max: for more conservative assumptions.

adjustments#

adjustments:
  electricity: false
  sector:
    factor:
      Link:
        electricity distribution grid:
          capital_cost: 1.0
    absolute: false
Details

Configuration for top-level adjustments key.

properties

  • electricity

Parameter adjustments applied in prepare_network.

anyOf

type

boolean

Configuration for adjustment settings (factor/absolute)

properties

  • factor

Multiply original value with given factor

anyOf

type

boolean

type

object

  • absolute

Set attribute to absolute value. Can be also a dictionary with planning horizons as keys.

anyOf

type

boolean

type

object

  • sector

Parameter adjustments applied in prepare_sector_network.

anyOf

type

boolean

Configuration for adjustment settings (factor/absolute)

properties

  • factor

Multiply original value with given factor

anyOf

type

boolean

type

object

  • absolute

Set attribute to absolute value. Can be also a dictionary with planning horizons as keys.

anyOf

type

boolean

type

object

solving#

solving:
  options:
    clip_p_max_pu: 0.01
    load_shedding: false
    curtailment_mode: false
    noisy_costs: true
    skip_iterations: true
    rolling_horizon: false
    seed: 123
    custom_extra_functionality: ../data/custom_extra_functionality.py
    io_api: null
    track_iterations: false
    min_iterations: 2
    max_iterations: 3
    transmission_losses: 2
    linearized_unit_commitment: true
    horizon: 365
    post_discretization:
      enable: false
      line_unit_size: 1700
      line_threshold: 0.3
      link_unit_size:
        DC: 2000
        H2 pipeline: 1200
        gas pipeline: 1500
      link_threshold:
        DC: 0.3
        H2 pipeline: 0.3
        gas pipeline: 0.3
      fractional_last_unit_size: false
    keep_files: false
    model_kwargs:
      solver_dir: ""
  agg_p_nom_limits:
    agg_offwind: false
    agg_solar: false
    include_existing: false
    file: data/agg_p_nom_minmax.csv
  constraints:
    CCL: false
    EQ: false
    BAU: false
    SAFE: false
  solver:
    name: gurobi
    options: "gurobi-default"
  solver_options:
    "highs-default":
      threads: 1
      solver: ipm
      run_crossover: 'off'
      small_matrix_value: 1.0e-06
      large_matrix_value: 1000000000.0
      primal_feasibility_tolerance: 1.0e-05
      dual_feasibility_tolerance: 1.0e-05
      ipm_optimality_tolerance: 0.0001
      parallel: 'on'
      random_seed: 123
    "highs-simplex":
      solver: simplex
      parallel: 'on'
      primal_feasibility_tolerance: 1.0e-05
      dual_feasibility_tolerance: 1.0e-05
      random_seed: 123
    "gurobi-default":
      threads: 32
      method: 2
      crossover: 0
      BarConvTol: 1.0e-05
      Seed: 123
      AggFill: 0
      PreDual: 0
      GURO_PAR_BARDENSETHRESH: 200
    "gurobi-numeric-focus":
      NumericFocus: 3
      method: 2
      crossover: 0
      BarHomogeneous: 1
      BarConvTol: 1.0e-05
      FeasibilityTol: 0.0001
      OptimalityTol: 0.0001
      ObjScale: -0.5
      threads: 8
      Seed: 123
    "gurobi-fallback":
      crossover: 0
      method: 2
      BarHomogeneous: 1
      BarConvTol: 1.0e-05
      FeasibilityTol: 1.0e-05
      OptimalityTol: 1.0e-05
      Seed: 123
      threads: 8
    "cplex-default":
      threads: 4
      lpmethod: 4
      solutiontype: 2
      barrier.convergetol: 1.0e-05
      feasopt.tolerance: 1.0e-06
    "copt-default":
      Threads: 8
      LpMethod: 2
      Crossover: 0
      RelGap: 1.0e-06
      Dualize: 0
    "copt-gpu":
      LpMethod: 6
      GPUMode: 1
      PDLPTol: 1.0e-05
      Crossover: 0
    "cbc-default": {}
    "glpk-default": {}
  check_objective:
    enable: false
    expected_value: null
    atol: 1000000
    rtol: 0.01
  oetc: null
  mem_mb: 128000
  memory_logging_frequency: 5
  runtime: 48h
Details

Configuration for solving settings.

properties

  • options

Configuration for solving.options settings.

properties

  • clip_p_max_pu

To avoid too small values in the renewables` per-unit availability time series values below this threshold are set to zero.

type

number

  • load_shedding

Add generators with very high marginal cost to simulate load shedding and avoid problem infeasibilities. If load shedding is a float, it denotes the marginal cost in EUR/kWh.

anyOf

type

boolean

type

number

  • curtailment_mode

Fixes the dispatch profiles of generators with time-varying p_max_pu by setting p_min_pu = p_max_pu and adds an auxiliary curtailment generator (with negative sign to absorb excess power) at every AC bus. This can speed up the solving process as the curtailment decision is aggregated into a single generator per region. Defaults to false.

type

boolean

  • noisy_costs

Add random noise to marginal cost of generators by \(\mathcal{U}(0.009,0,011)\) and capital cost of lines and links by \(\mathcal{U}(0.09,0,11)\).

type

boolean

  • skip_iterations

Skip iterating, do not update impedances of branches. Defaults to true.

type

boolean

  • rolling_horizon

Switch for rule solve_operations_network whether to optimize the network in a rolling horizon manner, where the snapshot range is split into slices of size horizon which are solved consecutively. This setting has currently no effect on sector-coupled networks.

type

boolean

  • seed

Random seed for increased deterministic behaviour.

type

integer

  • custom_extra_functionality

Path to a Python file with custom extra functionality code to be injected into the solving rules of the workflow relative to rules directory.

anyOf

type

string

type

null

  • io_api

Passed to linopy and determines the API used to communicate with the solver. With the ‘lp’ and ‘mps’ options linopy passes a file to the solver; with the ‘direct’ option (only supported for HIGHS and Gurobi) linopy uses an in-memory python API resulting in better performance.

anyOf

type

string

type

null

  • track_iterations

Flag whether to store the intermediate branch capacities and objective function values are recorded for each iteration in network.lines[‘s_nom_opt_X’] (where X labels the iteration)

type

boolean

  • min_iterations

Minimum number of solving iterations in between which resistance and reactence (x/r) are updated for branches according to s_nom_opt of the previous run.

type

integer

  • max_iterations

Maximum number of solving iterations in between which resistance and reactence (x/r) are updated for branches according to s_nom_opt of the previous run.

type

integer

  • transmission_losses

Add piecewise linear approximation of transmission losses based on n tangents. Defaults to 0, which means losses are ignored.

type

integer

  • linearized_unit_commitment

Whether to optimise using the linearized unit commitment formulation.

type

boolean

  • horizon

Number of snapshots to consider in each iteration. Defaults to 100.

type

integer

  • post_discretization

Configuration for solving.options.post_discretization settings.

properties

  • enable

Switch to enable post-discretization of the network. Disabled by default.

type

boolean

  • line_unit_size

Discrete unit size of lines in MW.

type

number

  • line_threshold

The threshold relative to the discrete line unit size beyond which to round up to the next unit.

type

number

  • link_unit_size

Discrete unit size of links in MW by carrier (given in dictionary style).

type

object

  • link_threshold

The threshold relative to the discrete link unit size beyond which to round up to the next unit by carrier (given in dictionary style).

type

object

  • fractional_last_unit_size

When true, links and lines can be built up to p_nom_max. When false, they can only be built up to a multiple of the unit size.

type

boolean

  • keep_files

Whether to keep LPs and MPS files after solving.

type

boolean

  • model_kwargs

Configuration for solving.options.model_kwargs settings.

properties

  • solver_dir

Absolute path to the directory where linopy saves files.

type

string

  • agg_p_nom_limits

Configuration for solving.agg_p_nom_limits settings.

properties

  • agg_offwind

Aggregate together all the types of offwind when writing the constraint (offwind-all as a carrier in the .csv file). Default is false.

type

boolean

  • agg_solar

Aggregate together all the types of electric solar when writing the constraint (solar-all as a carrier in the .csv file). Default is false.

type

boolean

  • include_existing

Take existing capacities into account when writing the constraint. Default is false.

type

boolean

  • file

Reference to .csv file specifying per carrier generator nominal capacity constraints for individual countries and planning horizons. Defaults to data/agg_p_nom_minmax.csv.

type

string

  • constraints

Configuration for solving.constraints settings.

properties

  • CCL

Add minimum and maximum levels of generator nominal capacity per carrier for individual countries. These can be specified in the file linked at electricity: agg_p_nom_limits in the configuration. File defaults to data/agg_p_nom_minmax.csv. Does not work with a time resolution resampling.

type

boolean

  • EQ

Require each country or node to on average produce a minimal share of its total consumption itself. Example: EQ0.5c demands each country to produce on average at least 50% of its consumption; EQ0.5 demands each node to produce on average at least 50% of its consumption.

anyOf

type

boolean

type

string

  • BAU

Add a per-carrier minimal overall capacity; i.e. at least 40GW of OCGT in Europe; configured in electricity: BAU_mincapacities

type

boolean

  • SAFE

Add a capacity reserve margin of a certain fraction above the peak demand to which renewable generators and storage do not contribute. Ignores network.

type

boolean

  • solver

Configuration for solving.solver settings.

properties

  • name

Solver to use for optimisation problems in the workflow; e.g. clustering and linear optimal power flow.

type

string

  • options

Link to specific parameter settings.

type

string

  • solver_options

Dictionaries with solver-specific parameter settings.

type

object

  • check_objective

Configuration for solving.check_objective settings.

properties

  • enable

Enable objective value checking.

type

boolean

  • expected_value

Expected objective value.

anyOf

type

number

type

null

  • atol

Absolute tolerance.

type

number

  • rtol

Relative tolerance.

type

number

  • oetc

Configuration options for Open Energy Transition Computing (OETC) cluster support.

anyOf

Configuration for solving.oetc settings (Open Energy Transition Computing cluster support).

properties

  • name

Name identifier for the OETC job.

type

string

  • authentication_server_url

URL of the OETC authentication server for job submission.

type

string

  • orchestrator_server_url

URL of the OETC orchestrator server for job management.

type

string

  • cpu_cores

Number of CPU cores to request for the OETC job. (includes RAM amount at the moment with a factor of 8)

type

integer

  • disk_space_gb

Amount of disk space in gigabytes to request for the OETC job.

type

integer

  • delete_worker_on_error

Whether to delete the worker instance when an error occurs during job execution.

type

boolean

type

null

  • mem_mb

Estimated maximum memory requirement for solving networks (MB).

type

integer

  • memory_logging_frequency

Interval in seconds at which memory usage is logged.

type

integer

  • runtime

Runtime in humanfriendly style.

type

string

data#

Controls which versions of input data are used for building the model. Versions that are available for each dataset can be found in data/versions.csv. By default, we retrieve the latest supported version for each dataset from an archive source. This means that when upgrading between PyPSA-Eur versions, new versions of input data may also be downloaded and used. To freeze a model to a specific version of input data, you can set a specific version in the version field for each dataset to one specific version as listed in data/versions.csv.

Some datasets support primary or build as a source option, meaning that the data can be retrieved from the original data source or build it from the latest available data. See the data/versions.csv file for all available datasets and their sources/versions that are supported.

data:
  hotmaps_industrial_sites:
    source: archive
    version: latest
  enspreso_biomass:
    source: archive
    version: latest
  osm:
    source: archive
    version: latest
  worldbank_urban_population:
    source: archive
    version: latest
  gem_europe_gas_tracker:
    source: archive
    version: latest
  co2stop:
    source: archive
    version: latest
  nitrogen_statistics:
    source: archive
    version: latest
  eu_nuts2013:
    source: archive
    version: latest
  eu_nuts2021:
    source: archive
    version: latest
  eurostat_balances:
    source: archive
    version: latest
  eurostat_household_balances:
    source: archive
    version: latest
  wdpa:
    source: archive
    version: latest
  wdpa_marine:
    source: archive
    version: latest
  luisa_land_cover:
    source: archive
    version: latest
  jrc_idees:
    source: archive
    version: latest
  scigrid_gas:
    source: primary
    version: latest
  synthetic_electricity_demand:
    source: primary
    version: latest
  copernicus_land_cover:
    source: primary
    version: latest
  ship_raster:
    source: archive
    version: latest
  eez:
    source: archive
    version: latest
  nuts3_population:
    source: archive
    version: latest
  gdp_per_capita:
    source: archive
    version: latest
  population_count:
    source: archive
    version: latest
  ghg_emissions:
    source: archive
    version: latest
  gebco:
    source: archive
    version: latest
  attributed_ports:
    source: archive
    version: latest
  corine:
    source: archive
    version: latest
  emobility:
    source: archive
    version: latest
  h2_salt_caverns:
    source: archive
    version: latest
  lau_regions:
    source: archive
    version: latest
  aquifer_data:
    source: archive
    version: latest
  osm_boundaries:
    source: archive
    version: latest
  gem_gspt:
    source: archive
    version: latest
  tyndp:
    source: archive
    version: latest
  powerplants:
    source: primary
    version: latest
  costs:
    source: primary
    version: latest
  country_runoff:
    source: archive
    version: latest
  country_hdd:
    source: archive
    version: latest
  natura:
    source: archive
    version: latest
  bfs_road_vehicle_stock:
    source: primary
    version: latest
  bfs_gdp_and_population:
    source: primary
    version: latest
  mobility_profiles:
    source: archive
    version: latest
  cutout:
    source: archive
    version: latest
  dh_areas:
    source: archive
    version: latest
  geothermal_heat_utilisation_potentials:
    source: archive
    version: latest
  jrc_ardeco:
    source: archive
    version: latest
Details

Configuration for data settings.

properties

  • hotmaps_industrial_sites

Configuration for a single data source.

properties

  • source

Source of the data. ‘archive’ retrieves pre-built data, ‘primary’ retrieves from primary source.

type

string

enum

archive, primary, build

  • version

Version of the data to use. Uses the specific ‘version’ for the selected ‘source’ or the dataset tagged ‘latest’ for this source.

type

string

  • enspreso_biomass

Configuration for a single data source.

properties

  • source

Source of the data. ‘archive’ retrieves pre-built data, ‘primary’ retrieves from primary source.

type

string

enum

archive, primary, build

  • version

Version of the data to use. Uses the specific ‘version’ for the selected ‘source’ or the dataset tagged ‘latest’ for this source.

type

string

  • osm

Configuration for a single data source.

properties

  • source

Source of the data. ‘archive’ retrieves pre-built data, ‘primary’ retrieves from primary source.

type

string

enum

archive, primary, build

  • version

Version of the data to use. Uses the specific ‘version’ for the selected ‘source’ or the dataset tagged ‘latest’ for this source.

type

string

  • worldbank_urban_population

Configuration for a single data source.

properties

  • source

Source of the data. ‘archive’ retrieves pre-built data, ‘primary’ retrieves from primary source.

type

string

enum

archive, primary, build

  • version

Version of the data to use. Uses the specific ‘version’ for the selected ‘source’ or the dataset tagged ‘latest’ for this source.

type

string

  • gem_europe_gas_tracker

Configuration for a single data source.

properties

  • source

Source of the data. ‘archive’ retrieves pre-built data, ‘primary’ retrieves from primary source.

type

string

enum

archive, primary, build

  • version

Version of the data to use. Uses the specific ‘version’ for the selected ‘source’ or the dataset tagged ‘latest’ for this source.

type

string

  • co2stop

Configuration for a single data source.

properties

  • source

Source of the data. ‘archive’ retrieves pre-built data, ‘primary’ retrieves from primary source.

type

string

enum

archive, primary, build

  • version

Version of the data to use. Uses the specific ‘version’ for the selected ‘source’ or the dataset tagged ‘latest’ for this source.

type

string

  • nitrogen_statistics

Configuration for a single data source.

properties

  • source

Source of the data. ‘archive’ retrieves pre-built data, ‘primary’ retrieves from primary source.

type

string

enum

archive, primary, build

  • version

Version of the data to use. Uses the specific ‘version’ for the selected ‘source’ or the dataset tagged ‘latest’ for this source.

type

string

  • eu_nuts2013

Configuration for a single data source.

properties

  • source

Source of the data. ‘archive’ retrieves pre-built data, ‘primary’ retrieves from primary source.

type

string

enum

archive, primary, build

  • version

Version of the data to use. Uses the specific ‘version’ for the selected ‘source’ or the dataset tagged ‘latest’ for this source.

type

string

  • eu_nuts2021

Configuration for a single data source.

properties

  • source

Source of the data. ‘archive’ retrieves pre-built data, ‘primary’ retrieves from primary source.

type

string

enum

archive, primary, build

  • version

Version of the data to use. Uses the specific ‘version’ for the selected ‘source’ or the dataset tagged ‘latest’ for this source.

type

string

  • eurostat_balances

Configuration for a single data source.

properties

  • source

Source of the data. ‘archive’ retrieves pre-built data, ‘primary’ retrieves from primary source.

type

string

enum

archive, primary, build

  • version

Version of the data to use. Uses the specific ‘version’ for the selected ‘source’ or the dataset tagged ‘latest’ for this source.

type

string

  • eurostat_household_balances

Configuration for a single data source.

properties

  • source

Source of the data. ‘archive’ retrieves pre-built data, ‘primary’ retrieves from primary source.

type

string

enum

archive, primary, build

  • version

Version of the data to use. Uses the specific ‘version’ for the selected ‘source’ or the dataset tagged ‘latest’ for this source.

type

string

  • wdpa

Configuration for a single data source.

properties

  • source

Source of the data. ‘archive’ retrieves pre-built data, ‘primary’ retrieves from primary source.

type

string

enum

archive, primary, build

  • version

Version of the data to use. Uses the specific ‘version’ for the selected ‘source’ or the dataset tagged ‘latest’ for this source.

type

string

  • wdpa_marine

Configuration for a single data source.

properties

  • source

Source of the data. ‘archive’ retrieves pre-built data, ‘primary’ retrieves from primary source.

type

string

enum

archive, primary, build

  • version

Version of the data to use. Uses the specific ‘version’ for the selected ‘source’ or the dataset tagged ‘latest’ for this source.

type

string

  • luisa_land_cover

Configuration for a single data source.

properties

  • source

Source of the data. ‘archive’ retrieves pre-built data, ‘primary’ retrieves from primary source.

type

string

enum

archive, primary, build

  • version

Version of the data to use. Uses the specific ‘version’ for the selected ‘source’ or the dataset tagged ‘latest’ for this source.

type

string

  • jrc_idees

Configuration for a single data source.

properties

  • source

Source of the data. ‘archive’ retrieves pre-built data, ‘primary’ retrieves from primary source.

type

string

enum

archive, primary, build

  • version

Version of the data to use. Uses the specific ‘version’ for the selected ‘source’ or the dataset tagged ‘latest’ for this source.

type

string

  • scigrid_gas

Configuration for a single data source.

properties

  • source

Source of the data. ‘archive’ retrieves pre-built data, ‘primary’ retrieves from primary source.

type

string

enum

archive, primary, build

  • version

Version of the data to use. Uses the specific ‘version’ for the selected ‘source’ or the dataset tagged ‘latest’ for this source.

type

string

  • synthetic_electricity_demand

Configuration for a single data source.

properties

  • source

Source of the data. ‘archive’ retrieves pre-built data, ‘primary’ retrieves from primary source.

type

string

enum

archive, primary, build

  • version

Version of the data to use. Uses the specific ‘version’ for the selected ‘source’ or the dataset tagged ‘latest’ for this source.

type

string

  • copernicus_land_cover

Configuration for a single data source.

properties

  • source

Source of the data. ‘archive’ retrieves pre-built data, ‘primary’ retrieves from primary source.

type

string

enum

archive, primary, build

  • version

Version of the data to use. Uses the specific ‘version’ for the selected ‘source’ or the dataset tagged ‘latest’ for this source.

type

string

  • ship_raster

Configuration for a single data source.

properties

  • source

Source of the data. ‘archive’ retrieves pre-built data, ‘primary’ retrieves from primary source.

type

string

enum

archive, primary, build

  • version

Version of the data to use. Uses the specific ‘version’ for the selected ‘source’ or the dataset tagged ‘latest’ for this source.

type

string

  • eez

Configuration for a single data source.

properties

  • source

Source of the data. ‘archive’ retrieves pre-built data, ‘primary’ retrieves from primary source.

type

string

enum

archive, primary, build

  • version

Version of the data to use. Uses the specific ‘version’ for the selected ‘source’ or the dataset tagged ‘latest’ for this source.

type

string

  • nuts3_population

Configuration for a single data source.

properties

  • source

Source of the data. ‘archive’ retrieves pre-built data, ‘primary’ retrieves from primary source.

type

string

enum

archive, primary, build

  • version

Version of the data to use. Uses the specific ‘version’ for the selected ‘source’ or the dataset tagged ‘latest’ for this source.

type

string

  • gdp_per_capita

Configuration for a single data source.

properties

  • source

Source of the data. ‘archive’ retrieves pre-built data, ‘primary’ retrieves from primary source.

type

string

enum

archive, primary, build

  • version

Version of the data to use. Uses the specific ‘version’ for the selected ‘source’ or the dataset tagged ‘latest’ for this source.

type

string

  • population_count

Configuration for a single data source.

properties

  • source

Source of the data. ‘archive’ retrieves pre-built data, ‘primary’ retrieves from primary source.

type

string

enum

archive, primary, build

  • version

Version of the data to use. Uses the specific ‘version’ for the selected ‘source’ or the dataset tagged ‘latest’ for this source.

type

string

  • ghg_emissions

Configuration for a single data source.

properties

  • source

Source of the data. ‘archive’ retrieves pre-built data, ‘primary’ retrieves from primary source.

type

string

enum

archive, primary, build

  • version

Version of the data to use. Uses the specific ‘version’ for the selected ‘source’ or the dataset tagged ‘latest’ for this source.

type

string

  • gebco

Configuration for a single data source.

properties

  • source

Source of the data. ‘archive’ retrieves pre-built data, ‘primary’ retrieves from primary source.

type

string

enum

archive, primary, build

  • version

Version of the data to use. Uses the specific ‘version’ for the selected ‘source’ or the dataset tagged ‘latest’ for this source.

type

string

  • attributed_ports

Configuration for a single data source.

properties

  • source

Source of the data. ‘archive’ retrieves pre-built data, ‘primary’ retrieves from primary source.

type

string

enum

archive, primary, build

  • version

Version of the data to use. Uses the specific ‘version’ for the selected ‘source’ or the dataset tagged ‘latest’ for this source.

type

string

  • corine

Configuration for a single data source.

properties

  • source

Source of the data. ‘archive’ retrieves pre-built data, ‘primary’ retrieves from primary source.

type

string

enum

archive, primary, build

  • version

Version of the data to use. Uses the specific ‘version’ for the selected ‘source’ or the dataset tagged ‘latest’ for this source.

type

string

  • emobility

Configuration for a single data source.

properties

  • source

Source of the data. ‘archive’ retrieves pre-built data, ‘primary’ retrieves from primary source.

type

string

enum

archive, primary, build

  • version

Version of the data to use. Uses the specific ‘version’ for the selected ‘source’ or the dataset tagged ‘latest’ for this source.

type

string

  • h2_salt_caverns

Configuration for a single data source.

properties

  • source

Source of the data. ‘archive’ retrieves pre-built data, ‘primary’ retrieves from primary source.

type

string

enum

archive, primary, build

  • version

Version of the data to use. Uses the specific ‘version’ for the selected ‘source’ or the dataset tagged ‘latest’ for this source.

type

string

  • lau_regions

Configuration for a single data source.

properties

  • source

Source of the data. ‘archive’ retrieves pre-built data, ‘primary’ retrieves from primary source.

type

string

enum

archive, primary, build

  • version

Version of the data to use. Uses the specific ‘version’ for the selected ‘source’ or the dataset tagged ‘latest’ for this source.

type

string

  • aquifer_data

Configuration for a single data source.

properties

  • source

Source of the data. ‘archive’ retrieves pre-built data, ‘primary’ retrieves from primary source.

type

string

enum

archive, primary, build

  • version

Version of the data to use. Uses the specific ‘version’ for the selected ‘source’ or the dataset tagged ‘latest’ for this source.

type

string

  • osm_boundaries

Configuration for a single data source.

properties

  • source

Source of the data. ‘archive’ retrieves pre-built data, ‘primary’ retrieves from primary source.

type

string

enum

archive, primary, build

  • version

Version of the data to use. Uses the specific ‘version’ for the selected ‘source’ or the dataset tagged ‘latest’ for this source.

type

string

  • gem_gspt

Configuration for a single data source.

properties

  • source

Source of the data. ‘archive’ retrieves pre-built data, ‘primary’ retrieves from primary source.

type

string

enum

archive, primary, build

  • version

Version of the data to use. Uses the specific ‘version’ for the selected ‘source’ or the dataset tagged ‘latest’ for this source.

type

string

  • tyndp

Configuration for a single data source.

properties

  • source

Source of the data. ‘archive’ retrieves pre-built data, ‘primary’ retrieves from primary source.

type

string

enum

archive, primary, build

  • version

Version of the data to use. Uses the specific ‘version’ for the selected ‘source’ or the dataset tagged ‘latest’ for this source.

type

string

  • powerplants

Configuration for a single data source.

properties

  • source

Source of the data. ‘archive’ retrieves pre-built data, ‘primary’ retrieves from primary source.

type

string

enum

archive, primary, build

  • version

Version of the data to use. Uses the specific ‘version’ for the selected ‘source’ or the dataset tagged ‘latest’ for this source.

type

string

  • costs

Configuration for a single data source.

properties

  • source

Source of the data. ‘archive’ retrieves pre-built data, ‘primary’ retrieves from primary source.

type

string

enum

archive, primary, build

  • version

Version of the data to use. Uses the specific ‘version’ for the selected ‘source’ or the dataset tagged ‘latest’ for this source.

type

string

  • country_runoff

Configuration for a single data source.

properties

  • source

Source of the data. ‘archive’ retrieves pre-built data, ‘primary’ retrieves from primary source.

type

string

enum

archive, primary, build

  • version

Version of the data to use. Uses the specific ‘version’ for the selected ‘source’ or the dataset tagged ‘latest’ for this source.

type

string

  • country_hdd

Configuration for a single data source.

properties

  • source

Source of the data. ‘archive’ retrieves pre-built data, ‘primary’ retrieves from primary source.

type

string

enum

archive, primary, build

  • version

Version of the data to use. Uses the specific ‘version’ for the selected ‘source’ or the dataset tagged ‘latest’ for this source.

type

string

  • natura

Configuration for a single data source.

properties

  • source

Source of the data. ‘archive’ retrieves pre-built data, ‘primary’ retrieves from primary source.

type

string

enum

archive, primary, build

  • version

Version of the data to use. Uses the specific ‘version’ for the selected ‘source’ or the dataset tagged ‘latest’ for this source.

type

string

  • bfs_road_vehicle_stock

Configuration for a single data source.

properties

  • source

Source of the data. ‘archive’ retrieves pre-built data, ‘primary’ retrieves from primary source.

type

string

enum

archive, primary, build

  • version

Version of the data to use. Uses the specific ‘version’ for the selected ‘source’ or the dataset tagged ‘latest’ for this source.

type

string

  • bfs_gdp_and_population

Configuration for a single data source.

properties

  • source

Source of the data. ‘archive’ retrieves pre-built data, ‘primary’ retrieves from primary source.

type

string

enum

archive, primary, build

  • version

Version of the data to use. Uses the specific ‘version’ for the selected ‘source’ or the dataset tagged ‘latest’ for this source.

type

string

  • mobility_profiles

Configuration for a single data source.

properties

  • source

Source of the data. ‘archive’ retrieves pre-built data, ‘primary’ retrieves from primary source.

type

string

enum

archive, primary, build

  • version

Version of the data to use. Uses the specific ‘version’ for the selected ‘source’ or the dataset tagged ‘latest’ for this source.

type

string

  • cutout

Configuration for a single data source.

properties

  • source

Source of the data. ‘archive’ retrieves pre-built data, ‘primary’ retrieves from primary source.

type

string

enum

archive, primary, build

  • version

Version of the data to use. Uses the specific ‘version’ for the selected ‘source’ or the dataset tagged ‘latest’ for this source.

type

string

  • dh_areas

Configuration for a single data source.

properties

  • source

Source of the data. ‘archive’ retrieves pre-built data, ‘primary’ retrieves from primary source.

type

string

enum

archive, primary, build

  • version

Version of the data to use. Uses the specific ‘version’ for the selected ‘source’ or the dataset tagged ‘latest’ for this source.

type

string

  • geothermal_heat_utilisation_potentials

Configuration for a single data source.

properties

  • source

Source of the data. ‘archive’ retrieves pre-built data, ‘primary’ retrieves from primary source.

type

string

enum

archive, primary, build

  • version

Version of the data to use. Uses the specific ‘version’ for the selected ‘source’ or the dataset tagged ‘latest’ for this source.

type

string

  • jrc_ardeco

Configuration for a single data source.

properties

  • source

Source of the data. ‘archive’ retrieves pre-built data, ‘primary’ retrieves from primary source.

type

string

enum

archive, primary, build

  • version

Version of the data to use. Uses the specific ‘version’ for the selected ‘source’ or the dataset tagged ‘latest’ for this source.

type

string

overpass_api#

overpass_api:
  url: "https://overpass-api.de/api/interpreter"
  max_tries: 5
  timeout: 600
  user_agent:
    project_name: "PyPSA-Eur"
    email: "contact@pypsa.org"
    website: "https://github.com/PyPSA/pypsa-eur"
Details

Configuration for overpass_api settings.

properties

  • url

Overpass API endpoint URL. See `https://wiki.openstreetmap.org/wiki/Overpass_API#Public_Overpass_API_instances`_ for available public instances.

type

string

  • max_tries

Maximum retry attempts for Overpass API requests. Please be respectful to the Overpass API fair use policy of the individual instances.

type

integer

  • timeout

Timeout in seconds for Overpass API requests.

type

integer

  • user_agent

Configuration for overpass_api.user_agent settings.

properties

  • project_name

Project name used to identify the user agent of the Overpass API requests.

type

string

  • email

Contact email address for the project using the Overpass API.

type

string

  • website

Website URL for the project using the Overpass API.

type

string

secrets#

secrets:
  corine: ""
Details

Configuration for top level secrets settings.

properties

  • corine

API token for corine dataset retrieval. You can also pass the token by setting the environment variable “CORINE_API_TOKEN”. See scripts/retrieve_corine_dataset_primary.py for more instructions.

type

string

plotting#

plotting:
  enable_heat_source_maps: false
  map:
    boundaries: [-11, 30, 34, 71]
    geomap_colors:
      ocean: white
      land: white
  projection:
    name: "EqualEarth"
    # See https://scitools.org.uk/cartopy/docs/latest/reference/projections.html for alternatives, for example:
    # name: "LambertConformal"
    # central_longitude: 10.
    # central_latitude: 50.
    # standard_parallels: [35, 65]
  eu_node_location:
    x: -5.5
    y: 46.
  costs_max: 1000
  costs_threshold: 1
  energy_max: 20000
  energy_min: -20000
  energy_threshold: 50.
  balance_timeseries:
    max_threshold: 5 # GW
    mean_threshold: 1 # GW
    monthly: true
    monthly_resolution:
    annual: true
    annual_resolution: D
    carriers:
    - H2
    - NH3
    - gas
    - methanol
    - oil
    - solid biomass
    - biogas
    - co2 stored
    - co2
    carrier_groups:
      electricity:
      - AC
      - low voltage
      heat:
      - urban central heat
      - urban decentral heat
      - rural heat
      - residential urban decentral heat
      - residential rural heat
      - services urban decentral heat
      - services rural heat
  interactive_bus_balance:
    bus_name_pattern: None
  heatmap_timeseries:
    marginal_price:
    - AC
    - H2
    - NH3
    - gas
    - methanol
    - oil
    - co2 stored
    - urban central heat
    utilisation_rate:
    - solar
    - solar rooftop
    - solar-hsat
    - onwind
    - offwind-dc
    - offwind-ac
    - offwind-float
    - ror
    - hydro
    - PHS
    - battery charger
    - battery discharger
    - H2 Electrolysis
    - Fischer-Tropsch
    - methanolisation
    - Sabatier
    - OCGT
    - H2 Fuel Cell
    - urban central CHP
    - urban central CHP CC
    - urban central solid biomass CHP
    - urban central solid biomass CHP CC
    - rural gas boiler
    - urban central air heat pump
    - DAC
    soc:
    - battery
    - H2 Store
    - co2 stored
    - gas
    - methanol
    - oil
    - urban central water tanks
  balance_map:
    bus_carriers:
    - AC
    - H2
    - gas
    - oil
    - methanol
    - co2 stored
    - urban central heat
    AC:
      unit: TWh
      unit_conversion: 1_000_000
      cmap: Greens
      vmin:
      vmax:
      region_unit: €/MWh
      bus_factor: 0.002
      branch_factor: 0.01
      flow_factor: 100
      bus_sizes:
      - 200
      - 100
      branch_sizes:
      - 100
      - 20
    gas:
      unit: TWh
      unit_conversion: 1_000_000
      cmap: Purples
      vmin:
      vmax:
      region_unit: €/MWh
      bus_factor: 0.002
      branch_factor: 0.05
      flow_factor: 60
      bus_sizes:
      - 200
      - 100
      branch_sizes:
      - 100
      - 50
    H2:
      unit: TWh
      unit_conversion: 1_000_000
      cmap: Blues
      vmin:
      vmax:
      region_unit: €/MWh
      bus_factor: 0.002
      branch_factor: 0.07
      flow_factor: 50
      bus_sizes:
      - 50
      - 25
      branch_sizes:
      - 40
      - 20
    co2 stored:
      unit: Mt
      unit_conversion: 1_000_000
      cmap: Purples
      vmin:
      vmax:
      region_unit: €/t_${CO_2}$
      bus_factor: 0.03
      branch_factor: 1
      flow_factor: 2_000
      bus_sizes:
      - 50
      - 10
      branch_sizes:
      - 5
      - 2
    urban central heat:
      unit: TWh
      unit_conversion: 1_000_000
      cmap: Oranges
      vmin:
      vmax:
      region_unit: €/MWh
      bus_factor: 0.005
      branch_factor: 0.1
      flow_factor: 100
      bus_sizes:
      - 300
      - 100
      branch_sizes:
    methanol:
      unit: TWh
      unit_conversion: 1_000_000
      cmap: Greens
      vmin:
      vmax:
      region_unit: €/MWh
      bus_factor: 0.005
      branch_factor: 0.1
      flow_factor: 100
      bus_sizes:
      - 20
      - 10
      branch_sizes:
    biogas:
      unit: TWh
      unit_conversion: 1_000_000
      cmap: Greens
      vmin:
      vmax:
      region_unit: €/MWh
      bus_factor: 0.1
      branch_factor: 0.1
      flow_factor: 100
      bus_sizes:
      - 100
      - 50
      branch_sizes:
    solid biomass:
      unit: TWh
      unit_conversion: 1_000_000
      cmap: Greens
      vmin:
      vmax:
      region_unit: €/MWh
      bus_factor: 0.01
      branch_factor: 0.1
      flow_factor: 100
      bus_sizes:
      - 100
      - 50
      branch_sizes:
    oil:
      unit: TWh
      unit_conversion: 1_000_000
      cmap: Greys
      vmin:
      vmax:
      region_unit: €/MWh
      bus_factor: 0.002
      branch_factor: 0.01
      flow_factor: 100
      bus_sizes:
      - 200
      - 100
      branch_sizes:

  nice_names:
    OCGT: "Open-Cycle Gas"
    CCGT: "Combined-Cycle Gas"
    offwind-ac: "Offshore Wind (AC)"
    offwind-dc: "Offshore Wind (DC)"
    offwind-float: "Offshore Wind (Floating)"
    onwind: "Onshore Wind"
    solar: "Solar"
    PHS: "Pumped Hydro Storage"
    hydro: "Reservoir & Dam"
    battery: "Battery Storage"
    H2: "Hydrogen Storage"
    lines: "Transmission Lines"
    ror: "Run of River"
    load: "Load Shedding"
    ac: "AC"
    dc: "DC"

  tech_colors:
    # wind
    onwind: "#235ebc"
    onshore wind: "#235ebc"
    offwind: "#6895dd"
    offshore wind: "#6895dd"
    offwind-ac: "#6895dd"
    offshore wind (AC): "#6895dd"
    offshore wind ac: "#6895dd"
    offwind-dc: "#74c6f2"
    offshore wind (DC): "#74c6f2"
    offshore wind dc: "#74c6f2"
    offwind-float: "#b5e2fa"
    offshore wind (Float): "#b5e2fa"
    offshore wind float: "#b5e2fa"
    # water
    hydro: '#298c81'
    hydro reservoir: '#298c81'
    ror: '#3dbfb0'
    run of river: '#3dbfb0'
    hydroelectricity: '#298c81'
    PHS: '#51dbcc'
    hydro+PHS: "#08ad97"
    # solar
    solar: "#f9d002"
    solar PV: "#f9d002"
    solar-hsat: "#fdb915"
    solar thermal: '#ffbf2b'
    residential rural solar thermal: '#f1c069'
    services rural solar thermal: '#eabf61'
    residential urban decentral solar thermal: '#e5bc5a'
    services urban decentral solar thermal: '#dfb953'
    urban central solar thermal: '#d7b24c'
    solar rooftop: '#ffea80'
    # gas
    OCGT: '#e0986c'
    OCGT marginal: '#e0986c'
    OCGT-heat: '#e0986c'
    gas boiler: '#db6a25'
    gas boilers: '#db6a25'
    gas boiler marginal: '#db6a25'
    residential rural gas boiler: '#d4722e'
    residential urban decentral gas boiler: '#cb7a36'
    services rural gas boiler: '#c4813f'
    services urban decentral gas boiler: '#ba8947'
    urban central gas boiler: '#b0904f'
    gas: '#e05b09'
    fossil gas: '#e05b09'
    natural gas: '#e05b09'
    biogas to gas: '#e36311'
    biogas to gas CC: '#e51245'
    CCGT: '#a85522'
    CCGT marginal: '#a85522'
    allam: '#B98F76'
    gas for industry co2 to atmosphere: '#692e0a'
    gas for industry co2 to stored: '#8a3400'
    gas for industry: '#853403'
    gas for industry CC: '#692e0a'
    gas pipeline: '#ebbca0'
    gas pipeline new: '#a87c62'
    # oil
    oil: '#c9c9c9'
    oil primary: '#d2d2d2'
    oil refining: '#e6e6e6'
    imported oil: '#a3a3a3'
    oil boiler: '#adadad'
    residential rural oil boiler: '#a9a9a9'
    services rural oil boiler: '#a5a5a5'
    residential urban decentral oil boiler: '#a1a1a1'
    urban central oil boiler: '#9d9d9d'
    services urban decentral oil boiler: '#999999'
    agriculture machinery oil: '#949494'
    agriculture machinery electric: '#444578'
    shipping oil: "#808080"
    land transport oil: '#afafaf'
    # nuclear
    Nuclear: '#ff8c00'
    Nuclear marginal: '#ff8c00'
    nuclear: '#ff8c00'
    uranium: '#ff8c00'
    # coal
    Coal: '#545454'
    coal: '#545454'
    Coal marginal: '#545454'
    coal for industry: '#343434'
    solid: '#545454'
    Lignite: '#826837'
    lignite: '#826837'
    Lignite marginal: '#826837'
    # biomass
    biogas: '#e3d37d'
    biomass: '#baa741'
    solid biomass: '#baa741'
    municipal solid waste: '#91ba41'
    solid biomass import: '#d5ca8d'
    solid biomass transport: '#baa741'
    solid biomass for industry: '#7a6d26'
    solid biomass for industry CC: '#47411c'
    solid biomass for industry co2 from atmosphere: '#736412'
    solid biomass for industry co2 to stored: '#47411c'
    urban central solid biomass CHP: '#9d9042'
    urban central solid biomass CHP CC: '#6c5d28'
    biomass boiler: '#8A9A5B'
    residential rural biomass boiler: '#a1a066'
    residential urban decentral biomass boiler: '#b0b87b'
    services rural biomass boiler: '#c6cf98'
    services urban decentral biomass boiler: '#dde5b5'
    biomass to liquid: '#32CD32'
    unsustainable solid biomass: '#998622'
    unsustainable bioliquids: '#32CD32'
    electrobiofuels: 'red'
    BioSNG: '#123456'
    BioSNG CC: '#45233b'
    solid biomass to hydrogen: '#654321'
    # power transmission
    lines: '#6c9459'
    transmission lines: '#6c9459'
    electricity distribution grid: '#97ad8c'
    low voltage: '#97ad8c'
    # electricity demand
    Electric load: '#110d63'
    electric demand: '#110d63'
    electricity: '#110d63'
    industry electricity: '#2d2a66'
    industry new electricity: '#2d2a66'
    agriculture electricity: '#494778'
    # battery + EVs
    battery: '#ace37f'
    battery storage: '#ace37f'
    battery charger: '#88a75b'
    battery discharger: '#5d4e29'
    home battery: '#80c944'
    home battery storage: '#80c944'
    home battery charger: '#5e8032'
    home battery discharger: '#3c5221'
    BEV charger: '#baf238'
    V2G: '#e5ffa8'
    land transport EV: '#baf238'
    land transport demand: '#38baf2'
    EV battery: '#baf238'
    # hot water storage
    water tanks: '#e69487'
    residential rural water tanks: '#f7b7a3'
    services rural water tanks: '#f3afa3'
    residential urban decentral water tanks: '#f2b2a3'
    services urban decentral water tanks: '#f1b4a4'
    urban central water tanks: '#e9977d'
    hot water storage: '#e69487'
    hot water charging: '#e8998b'
    urban central water tanks charger: '#b57a67'
    residential rural water tanks charger: '#b4887c'
    residential urban decentral water tanks charger: '#b39995'
    services rural water tanks charger: '#b3abb0'
    services urban decentral water tanks charger: '#b3becc'
    hot water discharging: '#e99c8e'
    urban central water tanks discharger: '#b9816e'
    residential rural water tanks discharger: '#ba9685'
    residential urban decentral water tanks discharger: '#baac9e'
    services rural water tanks discharger: '#bbc2b8'
    services urban decentral water tanks discharger: '#bdd8d3'
    water pits: "#cc826a"
    water pits charger: "#b36a5e"
    water pits discharger: "#b37468"
    urban central water pits: "#d96f4c"
    urban central water pits charger: "#a85d47"
    urban central water pits discharger: "#b36452"
    aquifer thermal energy storage: "#6d00fc"
    aquifer thermal energy storage charger: "#6d00fc"
    aquifer thermal energy storage discharger: "#6d00fc"
    # heat demand
    Heat load: '#cc1f1f'
    heat: '#cc1f1f'
    heat vent: '#aa3344'
    heat demand: '#cc1f1f'
    rural heat: '#ff5c5c'
    rural heat dsm: '#ff5c5c'
    residential rural heat: '#ff7c7c'
    services rural heat: '#ff9c9c'
    central heat: '#cc1f1f'
    urban central heat: '#d15959'
    urban central heat dsm: '#d15959'
    urban central heat vent: '#a74747'
    decentral heat: '#750606'
    residential urban decentral heat: '#a33c3c'
    residential urban decentral heat dsm: '#a33c3c'
    services urban decentral heat: '#cc1f1f'
    low-temperature heat for industry: '#8f2727'
    process heat: '#ff0000'
    agriculture heat: '#d9a5a5'
    # heat supply
    heat pumps: '#2fb537'
    heat pump: '#2fb537'
    air heat pump: '#36eb41'
    residential urban decentral air heat pump: '#48f74f'
    services urban decentral air heat pump: '#5af95d'
    services rural air heat pump: '#5af95d'
    urban central air heat pump: '#6cfb6b'
    ptes heat pump: '#5dade2'
    urban central ptes heat pump: '#3498db'
    urban central geothermal heat pump: '#4f2144'
    geothermal heat pump: '#4f2144'
    geothermal heat direct utilisation: '#ba91b1'
    river_water heat: '#4bb9f2'
    river_water heat pump: '#4bb9f2'
    sea_water heat: '#0b222e'
    sea_water heat pump: '#0b222e'
    ground heat pump: '#2fb537'
    residential rural ground heat pump: '#4f2144'
    residential rural air heat pump: '#48f74f'
    services rural ground heat pump: '#5af95d'
    Ambient: '#98eb9d'
    CHP: '#8a5751'
    urban central gas CHP: '#8d5e56'
    CHP CC: '#634643'
    urban central gas CHP CC: '#6e4e4c'
    CHP heat: '#8a5751'
    CHP electric: '#8a5751'
    district heating: '#e8beac'
    resistive heater: '#d8f9b8'
    residential rural resistive heater: '#bef5b5'
    residential urban decentral resistive heater: '#b2f1a9'
    services rural resistive heater: '#a5ed9d'
    services urban decentral resistive heater: '#98e991'
    urban central resistive heater: '#8cdf85'
    retrofitting: '#8487e8'
    building retrofitting: '#8487e8'
    # hydrogen
    H2 for industry: "#f073da"
    H2 for shipping: "#ebaee0"
    H2: '#bf13a0'
    hydrogen: '#bf13a0'
    retrofitted H2 boiler: '#e5a0d9'
    SMR: '#870c71'
    SMR CC: '#4f1745'
    H2 liquefaction: '#d647bd'
    hydrogen storage: '#bf13a0'
    H2 Store: '#bf13a0'
    H2 storage: '#bf13a0'
    land transport fuel cell: '#6b3161'
    H2 pipeline: '#f081dc'
    H2 pipeline retrofitted: '#ba99b5'
    H2 Fuel Cell: '#c251ae'
    H2 fuel cell: '#c251ae'
    H2 turbine: '#991f83'
    H2 Electrolysis: '#ff29d9'
    H2 electrolysis: '#ff29d9'
    # ammonia
    NH3: '#46caf0'
    ammonia: '#46caf0'
    ammonia store: '#00ace0'
    ammonia cracker: '#87d0e6'
    Haber-Bosch: '#076987'
    # syngas
    Sabatier: '#9850ad'
    methanation: '#c44ce6'
    methane: '#c44ce6'
    # synfuels
    Fischer-Tropsch: '#25c49a'
    liquid: '#25c49a'
    kerosene for aviation: '#a1ffe6'
    naphtha for industry: '#57ebc4'
    methanol-to-kerosene: '#C98468'
    methanol-to-olefins/aromatics: '#FFA07A'
    Methanol steam reforming: '#FFBF00'
    Methanol steam reforming CC: '#A2EA8A'
    methanolisation: '#00FFBF'
    biomass-to-methanol: '#EAD28A'
    biomass-to-methanol CC: '#EADBAD'
    allam methanol: '#B98F76'
    CCGT methanol: '#B98F76'
    CCGT methanol CC: '#B98F76'
    OCGT methanol: '#B98F76'
    methanol: '#FF7B00'
    methanol transport: '#FF7B00'
    shipping methanol: '#468c8b'
    industry methanol: '#468c8b'
    # co2
    CC: '#f29dae'
    CCS: '#f29dae'
    CO2 sequestration: '#f29dae'
    DAC: '#ff5270'
    co2 stored: '#f2385a'
    co2 sequestered: '#f2682f'
    co2: '#f29dae'
    co2 vent: '#ffd4dc'
    CO2 pipeline: '#f5627f'
    # emissions
    process emissions CC: '#000000'
    process emissions: '#222222'
    process emissions to stored: '#444444'
    process emissions to atmosphere: '#888888'
    oil emissions: '#aaaaaa'
    shipping oil emissions: "#555555"
    shipping methanol emissions: '#666666'
    land transport oil emissions: '#777777'
    agriculture machinery oil emissions: '#333333'
    # other
    shipping: '#03a2ff'
    power-to-heat: '#2fb537'
    power-to-gas: '#c44ce6'
    power-to-H2: '#ff29d9'
    power-to-liquid: '#25c49a'
    gas-to-power/heat: '#ee8340'
    waste: '#e3d37d'
    other: '#000000'
    geothermal: '#ba91b1'
    geothermal heat: '#ba91b1'
    geothermal district heat: '#d19D00'
    geothermal organic rankine cycle: '#ffbf00'
    AC: "#70af1d"
    AC-AC: "#70af1d"
    AC line: "#70af1d"
    links: "#8a1caf"
    HVDC links: "#8a1caf"
    DC: "#8a1caf"
    DC-DC: "#8a1caf"
    DC link: "#8a1caf"
    load: "#dd2e23"
    waste CHP: '#e3d37d'
    waste CHP CC: '#e3d3ff'
    non-sequestered HVC: '#8f79b5'
    HVC to air: 'k'
    import H2: '#db8ccd'
    import gas: '#f7a572'
    import NH3: '#e2ed74'
    import oil: '#93eda2'
    import methanol: '#87d0e6'